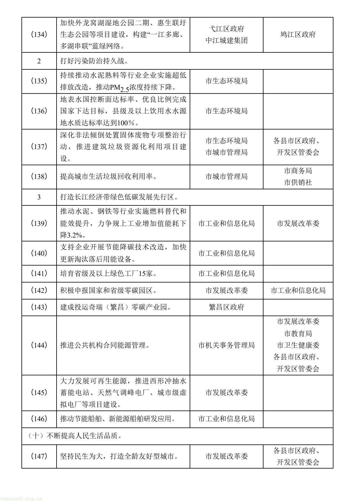
4 月 3 日,芜湖市政府印发 2026 年度重点工作分工方案,围绕绿色低碳发展作出系统部署。方案明确,将确保完成单位 GDP 二氧化碳排放下降与主要污染物减排的省定目标,聚焦水泥、钢铁等高耗能行业推进燃料替代与能效提升,力争规模以上工业增加值能耗下降 3.2%。
芜湖将支持企业实施节能降碳技术改造,计划培育省级及以上绿色工厂 15 家,积极申报国家和省级零碳园区,并推动奇瑞(繁昌)零碳产业园建成投运。在能源结构优化方面,大力发展可再生能源,加快推进西形冲抽水蓄能电站、天然气调峰电厂、城市级虚拟电厂等重点项目建设。
此外,当地还将推动节能船舶与新能源船舶的研发和应用,统筹降碳、减污、扩绿、增长协同发力,加快建设长江经济带绿色低碳发展先行区。
具体如下:
芜湖市人民政府关于2026年度重点工作分工方案的通知
各县市区人民政府,皖江江北新兴产业集中区、经济技术开发区、高新技术产业开发区管委会,市政府各部门、各直属单位,驻芜各单位:
2026年是实施“十五五”规划的开局之年,为确保市十七届人大六次会议审议通过的《政府工作报告》中明确的各项重点工作任务落到实处,市政府经研究确定2026年度市政府重点工作任务187项,并制定分工方案。
各责任单位要坚持以习近平新时代中国特色社会主义思想为指导,全面贯彻党的二十大和二十届历次全会精神,认真落实习近平总书记考察安徽重要讲话精神,牢牢把握“十五五”承前启后的重要地位,抓好开局之年各项工作落实。要完整、准确、全面贯彻新发展理念,积极服务和融入新发展格局,坚持稳中求进工作总基调,紧紧围绕省委、省政府及市委部署,以发展新质生产力为主线,以全面深化改革、扩大高水平对外开放为抓手,以满足人民日益增长的美好生活需要为根本目的,一体推进创新引领、产业发展、城乡建设、环境优化,全面提升“五个层级”、建强“八个平台”、打响系列“芜湖品牌”,奋力打造“六个之城”、建设现代化省域副中心。
监督电话:3114847。 完成时限:2026年底。
2026年3月31日



















来源:芜湖市人民政府

推荐阅读(点击以下链接跳转阅读)
>>>揭秘碳金融:企业如何让“沉睡”的碳配额变“活钱”?掌握这3大工具,立刻成为老板倚重的财神爷!
>>>想切入碳资产领域?先学 CCER 开发!年薪超 25 万
>>>企业碳排放量怎么算?范围一 / 二 / 三拆解,小白也能秒懂
>>>必看!碳市场高含金量证书曝光!碳资产管理师年薪 25 万 +,备考 3 个月就能冲!
>>>碳市场薪资金字塔曝光!专业岗 3 年就能拿 25k / 月,这潜力谁看谁心动!
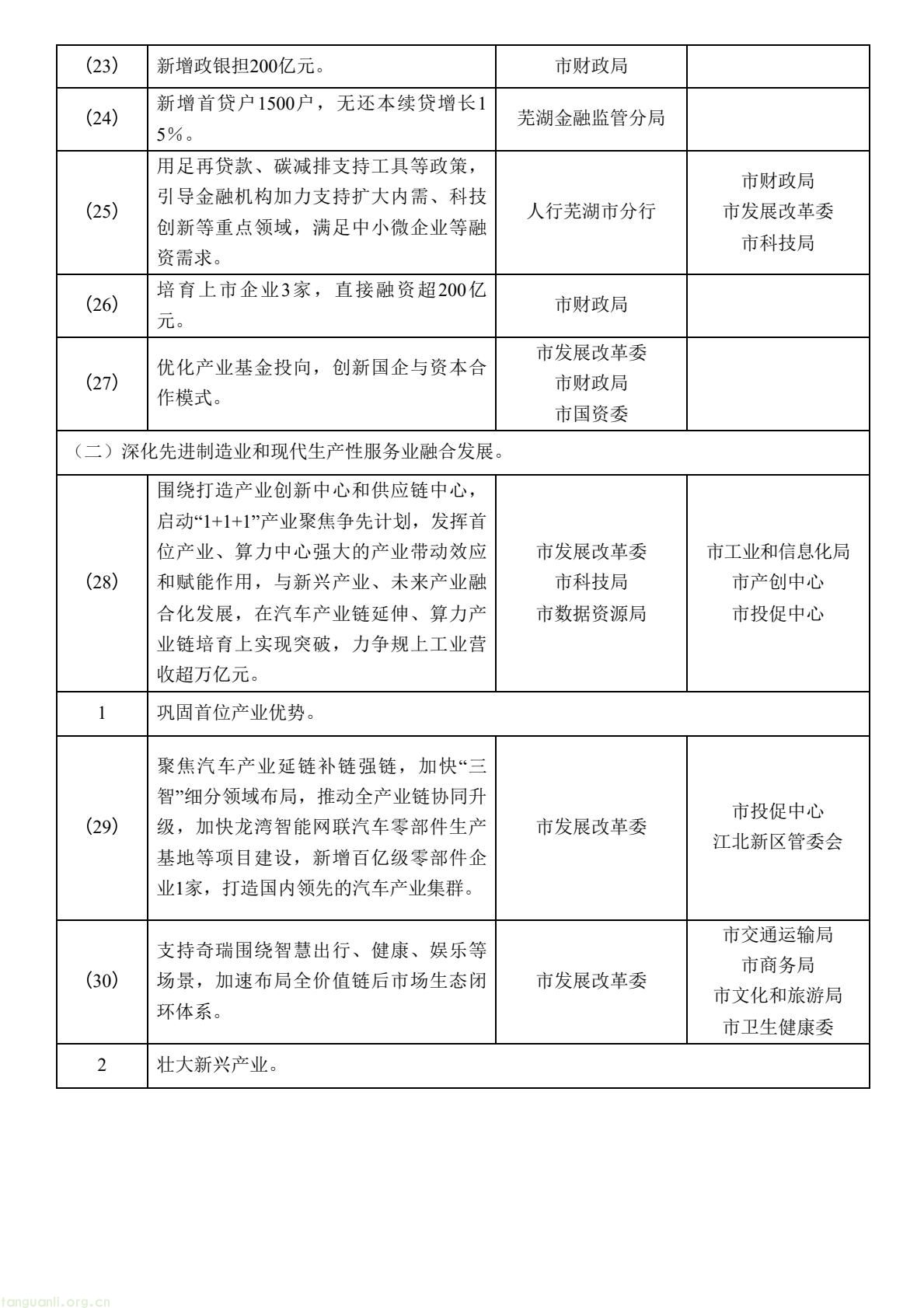
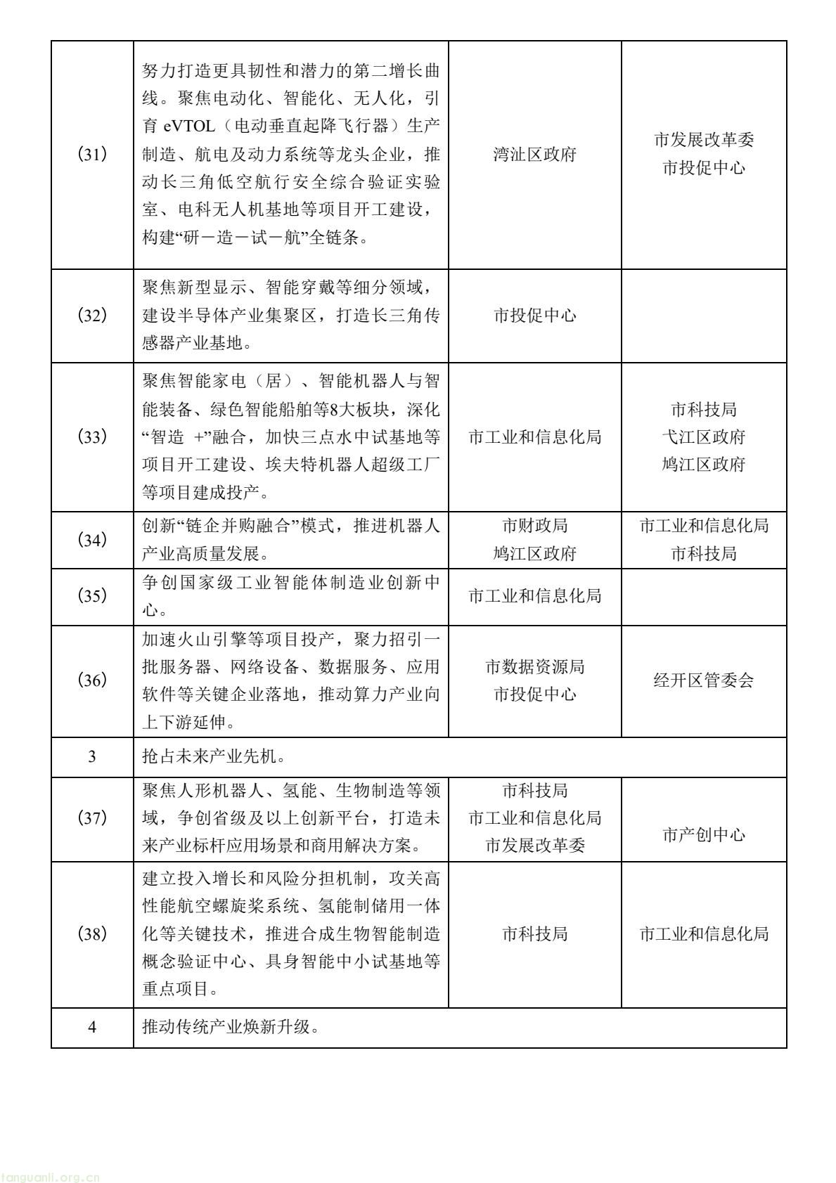
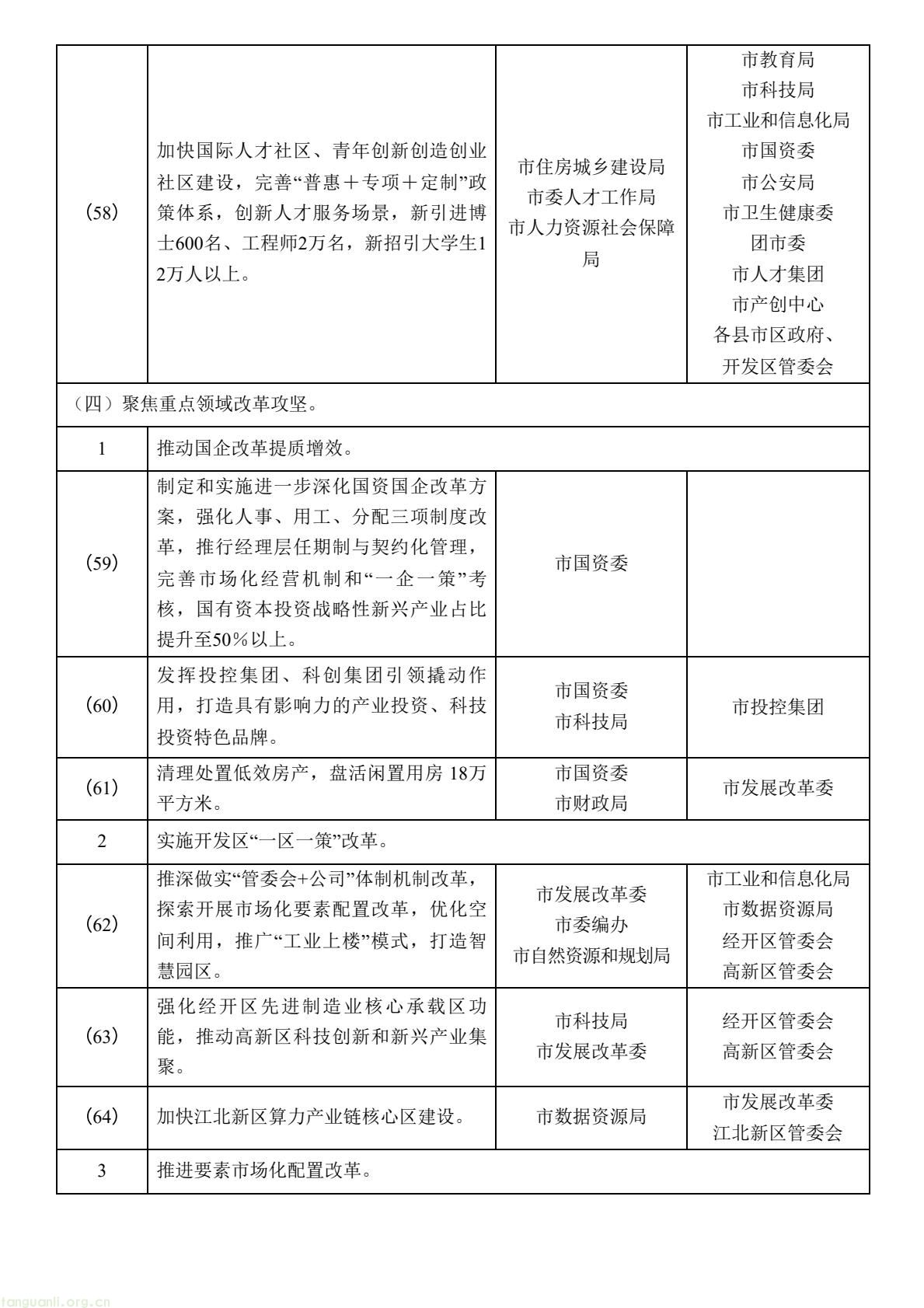
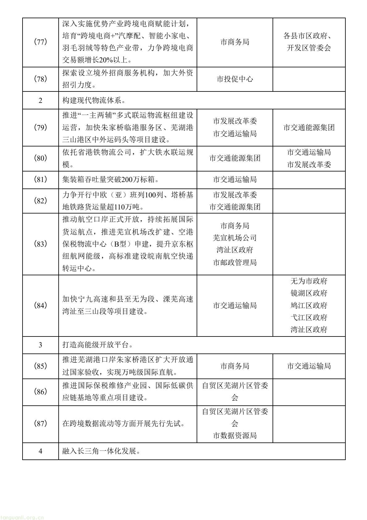
Copyright © 2012-2018 碳排放管理师 版权所有 京ICP备2021040916号-2