4 月 7 日,吉林省发改委、工信厅、省能源局三部门联合印发《吉林省省级零碳园区建设方案》,推动产业园区绿色低碳转型。
方案提出,到 2030 年建成约 10 个省级零碳园区,发挥示范引领作用,打造全省绿色转型新引擎。围绕目标明确八大重点任务,涉及清洁低碳能源供应、节能降碳、绿色产业发展、资源循环利用、绿色基础设施升级、低碳技术应用、能碳管理能力提升及改革创新等方面。
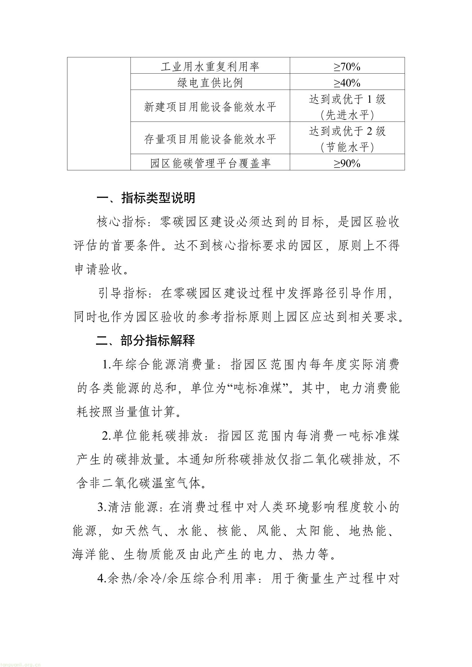
方案同步明确零碳园区建设基本条件、申报要求、指标体系及碳排放核算方法。核心指标要求年综合能耗 5 万吨标准煤及以上园区,单位能耗碳排放≤0.5 吨 / 吨标准煤;引导指标包括清洁能源消费占比不低于 80%、绿电直供比例≥40%、能碳管理平台覆盖率≥90% 等,以高标准引领园区低碳高质量发展。
具体如下:
吉林省省级零碳园区建设方案
零碳园区是指通过规划、设计、技术、管理等方式,使园区内生产生活活动产生的二氧化碳排放降至“近零”水平,并具备进一步达到“净零”条件的园区。为贯彻落实党中央、国务院决策部署和省委、省政府工作要求,以零碳园区为载体探索具有吉林特色的产业园区绿色低碳建设路径,促进经济社会发展全面绿色转型,确保如期实现碳达峰碳中和目标,结合实际制定本方案。
一、工作要求和目标
以能源绿色低碳转型为核心,坚持分类建设、分级管理、评建结合、以评促建原则,在能源供给零碳化、产业发展绿色化、资源利用集约化、基础设施低碳化、能碳管理智慧化等方面探索一批可复制可推广的经验。
到2030年,建成10个左右省级零碳园区,相关技术路径基本清晰、政策制度和配套服务基本健全,零碳园区示范带动作用显著,成为全省经济社会发展绿色转型的重要动力源和增长点。
二、重点任务
(一)推动园区能源供应清洁低碳(零碳)。积极开发利用园区及周边可再生能源,推广以高比例绿电直供为主的供电模式,园区内符合条件的负荷优先采取绿电直连、公网绿电专变等模式满足电力需求,因地制宜发展增量配电网,科学配置新型储能,鼓励参与绿证绿电交易,不断提升绿电就近消纳与自主平衡能力。加强清洁能源非电化利用,积极推广应用地源热泵、空气源热泵、生物质供热、绿氢供热等供热技术和模式,推进供热系统清洁低碳化。〔省能源局、省住房城乡建设厅、省电力公司、省发展改革改委按职责分工负责,各市(州)相关部门、园区管委会具体落实;以下均需各市(州)相关部门、园区管委会具体落实,不再逐条列出〕
(二)深入实施园区节能降碳。推动园区建立用能和碳排放管理制度,开展能效诊断和工业节能监察,深入实施能效水平对标,建立重点用能单位节能降碳管理档案,清单化推进工业企业生产工艺节能降碳改造升级和重点用能设备更新,存量项目用能设备能效应达到2级(节能水平)及以上,力争达到1级(先进水平)。推动园区企业建设绿色工厂,鼓励建设极致能效工厂、零碳工厂。(省发展改革委、省工业和信息化厅按职责分工负责)
(三)大力发展绿色低碳产业。推广以绿色能源制造绿色产品的“以绿制绿”模式,推动园区布局低能耗、低污染、高附加值的新兴产业,引导高载能产业有序向园区转移集聚。因地制宜布局绿氢项目,积极拓展绿氢在工业、交通、能源等领域应用场景。(省发展改革委、省工业和信息化厅、省交通运输厅、省能源局按职责分工负责)
(四)强化资源集约循环利用。推进园区公共基础设施共建共享,推广集中供气供热供水,实现土地资源节约集约利用、能量梯级利用、水资源循环利用。合理延伸产业链,开展废弃物源头减量和资源综合利用行动,推进工业固体废弃物、余压余热余冷、废液废气废渣资源化利用,促进生产要素使用由粗放型向集约型转变。(省发展改革委、省工业和信息化厅、省自然资源厅、省生态环境厅、省住房城乡建设厅按职责分工负责)
(五)推进基础设施绿色升级。优化园区基础设施规划设计,系统推进电力、热力、燃气、氢能、供排水、污染治理等基础设施建设改造。推动园区内新建建筑按照超低能耗建筑、近零能耗建筑标准设计建造,推进既有厂房、办公和生活用房绿色低碳改造。推进光伏与建筑一体化应用,因地制宜发展太阳能光热应用。推广使用绿色低碳交通工具,园区新增和更换载重货车、物流车、通勤车等优先使用新能源车辆,逐步提高园区绿色低碳交通工具保有量。(省发展改革委、省住房城乡建设厅、省交通运输厅、省能源局、省电力公司按职责分工负责)
(六)加快绿色低碳技术应用。建设高水平科技创新平台和科研成果转化平台,支持园区与企业、高校、科研机构开展深度合作,开展低碳零碳负碳先进适用技术协同创新和科技成果转化应用。聚焦源头减碳、过程降碳、末端固碳,加强国家绿色低碳先进技术示范在园区内推广应用。(省发展改革委、省科技厅、省教育厅按职责分工负责)
(七)增强园区能碳管理能力。加快数智技术应用,支持园区建设覆盖主要用能企业的统一能碳管理平台,提升园区整体用能负荷监控、源网匹配调节、电力需求侧管理、电力和热力溯源等能力,实现园区级能源消费数据、碳排放数据的计量监测和统计核算。(省发展改革委、省能源局、省电力公司按职责分工负责)
(八)深化园区改革创新。支持地方政府、园区企业、发电企业、电网企业、能源综合服务商等各类主体参与零碳园区建设,推进源网荷储一体化、负荷聚合服务、综合能源管理服务等新业态新模式在园区内应用。支持园区以虚拟电厂聚合形式参与电力市场交易,提高园区整体能源协调管理能力,增强资源配置效率和电力系统稳定性。鼓励园区企业通过购买国家核证自愿减排量(CCER)、省级碳普惠量等碳信用产品,实现更多碳排放减量。(省发展改革委、省生态环境厅、省能源局、省电力公司按职责分工负责)
三、建设程序
(一)市(州)级申报。省发展改革委会同省工业和信息化厅、省能源局组织省级零碳园区申报。各市(州)发展改革部门会同本地区工业和信息化、能源部门在综合考虑能源禀赋、产业基础、电力安全可靠供应、减碳潜力等因素基础上,推荐有条件、有意愿的园区建设省级零碳园区(基本条件见附件1),并指导园区综合分析项目可行性,测算经济、环境、社会效益,按要求编制申报书(大纲见附件2)。
(二)省级评审。省发展改革委会同省工业和信息化厅、省能源局组织相关领域专家,采取书面审核、现场答辩等方式,统筹考虑产业代表性、综合示范性、碳减排潜力等因素,确定省级零碳园区建设名单,履行相关程序后向社会发布。
(三)跟踪评估。各市(州)发展改革部门强化建设进度管理,每年底对园区建设任务完成情况进行评估,形成评估报告报省发展改革委。省发展改革委会同省工业和信息化厅、省能源局对园区年度建设评估报告进行复核,对建设进展缓慢、连续两年未达到进度要求的园区动态调整出建设名单。
(四)总结验收。省级零碳园区建设周期一般为3-5年,最迟应在2030年底前建成。建设期满后,由市(州)发展改革部门组织开展自评估。自评估符合要求的,由省发展改革委组织有关部门和单位开展评估验收,通过评估验收的园区正式成为省级零碳园区。
四、组织保障
(一)加强统筹协作。省发展改革委统筹协调零碳园区建设工作,会同有关部门在模式探索、项目建设等方面对零碳园区建设给予支持。省工业和信息化厅指导各地推进工业园区低碳化改造,推动具备条件的工业园区建设零碳园区。省能源局指导各地加强零碳园区绿色能源供给体系建设和改革创新,推动园区用能模式转变。各市(州)发展改革部门会同工业和信息化、能源部门及其它有关部门单位结合实际抓好工作落实。
(二)加强资金支持。统筹利用中央预算内资金、超长期特别国债、地方政府债券等资金渠道支持零碳园区建设。对零碳园区内符合条件的项目,可按程序申请省级产业投资基金支持。通过省级工业高质量发展、科技聚力攻坚、污染防治等专项资金,对零碳园区内符合条件的项目建设和科研攻关给予资金支持。鼓励金融机构通过碳减排、科技创新和技术改造再贷款等多种货币工具支持零碳园区内符合条件的项目建设。支持园区内企业在资本市场融资,拓展融资渠道。(省发展改革委、省委金融办、省财政厅、省工业和信息化厅按职责分工负责)
(三)加强服务保障。组建零碳园区建设专家库,为园区建设提供智力支撑。支持园区引入专业技术机构,为企业节能降碳改造、碳排放核算管理、碳交易、产品碳足迹认证等提供综合服务。加强新建园区、新能源电源、供电设施等用地保障。明确价格政策,促进新能源发电就近消纳。(省发展改革委、省工业和信息化厅、省生态环境厅、省自然资源厅按职责分工负责)
(四)加强宣传推广。及时总结零碳园区建设经验和典型做法,依托全国低碳日、节能宣传周和全国生态日等活动广泛宣传推广,引导省内其他园区加快推进绿色低碳转型。(省发展改革委牵头,省委金融办、省教育厅、省科技厅、省工业和信息化厅、省财政厅、省自然资源厅、省生态环境厅、省住房城乡建设厅、省交通运输厅、省能源局、省电力公司配合)
附件:1.省级零碳园区建设基本条件
2.省级零碳园区申报书大纲
3.省级零碳园区建设指标体系(试行)
4.零碳园区碳排放核算方法(试行)
附件1 省级零碳园区建设基本条件
一、省级零碳园区建设主体为省级及以上开发区,省级开发区原则上应列入最新版《中国开发区审核公告目录》,视情可拓展至近年来新建设的、由省级及以上人民政府或主管部门批复的新兴产业园区或高新技术园区。
二、建设范围可为园区整体,也可为“园中园”。以“园中园”形式申报的,需有明确的四至边界,建设和管理由所在园区管理机构或所在地人民政府负责。
三、在能耗和碳排放统计、核算、计量、监测等方面具备一定基础。
四、3年内(2023年3月以来)未发生重大安全、环境事故,或其他社会不良影响事件。
附件2 省级零碳园区申报书大纲
一、建设基础
(一)园区基本情况。简述园区申报边界、建设主体、区位条件、规划布局、经济产业发展水平等基本情况。
(二)产业发展情况。简述园区主导产业、重点企业发展状况、已引入或规划中的重点项目及投资规模等产业发展情况。新建园区简述规划引入产业和招商引资情况。
(三)能源供应及消费情况。简述园区近三年分能源品种的能源供应与消费情况。能源供应部分应区分园区外购能源和自供能源,能源消费部分应区分用作燃料、用于能源加工转换及用作原料等用途。新建园区可不提供能源供应及消费现状。
(四)碳排放情况。根据零碳园区碳排放核算方法(附件4),对园区近三年碳排放进行测算分析,内容包括但不限于园区分年度碳排放量、单位能耗碳排放、碳排放结构等。新建园区可不提供历史碳排放情况。
二、建设省级零碳园区的可行性分析
(一)园区能源消费与碳排放趋势。以园区能源消费、年度碳排放现状数据为基础,结合园区产业发展、重点企业产能变化、重点项目布局等情况,综合考虑零碳园区建设要求,测算分析园区未来能源消费和碳排放变化趋势。
(二)目标可达性分析。根据园区能源消费和碳排放趋势,从能源供应、工业过程减排等方面说明零碳园区建设的有利条件和问题挑战,论证零碳园区建设的可行性。
(三)综合供能方案。结合园区及周边资源能源禀赋,设计园区综合供能方案,并对供能方案是否能够满足园区及企业需求、是否能够达到零碳园区标准进行论证。
三、建设目标
以2025年为基准年,确定零碳园区建设期,围绕零碳园区建设指标体系提出建设目标,明确零碳园区建设的路线图、时间表以及不同阶段建设重点等。
四、重点任务
围绕加快用能结构转型、推进节能降碳、调整优化产业结构、强化资源节约集约、完善升级基础设施、加强先进适用技术应用、提升能碳管理能力、加强改革创新等任务,结合园区实际提出实现建设目标的具体举措。如建设零碳园区过程中不涉及某项任务,可不在方案中表述。园区可结合自身实际,创新提出其他有利于零碳园区建设的重点任务。
同步提出支撑重点任务的重点项目,并简要阐述工程项目有关情况,包括但不限于:项目名称、建设主体、建设内容、投资规模、建设周期、实施计划、对于零碳园区建设的意义等内容。重点项目情况以表格形式呈现。
五、经济性分析
结合重点任务实施路径及重点项目内容,测算零碳园区建设的成本投入和预期经济收益,分析成本结构与收益来源,评估零碳园区建设的投资回收周期、内部收益率。
六、保障措施
简述组织方式、政策支持、能力建设等方面的务实举措,包括但不限于是否获得地方政府和园区企业支持、是否计划建立专项工作机制、是否已建或拟建产学研合作平台、是否能在高比例可再生能源供给消纳方面开展探索、是否已建或拟建支持园区级能碳管理的系统平台和制度机制、是否拥有能够支持零碳园区建设的人才队伍等。
七、附件
相关支撑性文件、说明材料等。









来源:吉林省人民政府

推荐阅读(点击以下链接跳转阅读)
>>>揭秘碳金融:企业如何让“沉睡”的碳配额变“活钱”?掌握这3大工具,立刻成为老板倚重的财神爷!
>>>想切入碳资产领域?先学 CCER 开发!年薪超 25 万
>>>企业碳排放量怎么算?范围一 / 二 / 三拆解,小白也能秒懂
>>>必看!碳市场高含金量证书曝光!碳资产管理师年薪 25 万 +,备考 3 个月就能冲!
>>>碳市场薪资金字塔曝光!专业岗 3 年就能拿 25k / 月,这潜力谁看谁心动!
Copyright © 2012-2018 碳排放管理师 版权所有 京ICP备2021040916号-2