4 月 7 日,吉林省发布《省级零碳园区建设方案》,明确以能源绿色低碳转型为核心,推进园区零碳建设。
方案提出,优先开发园区及周边可再生能源,推广高比例绿电直供模式,支持绿电直连、公网绿电专变等供电方式,发展增量配电网、配置新型储能、鼓励绿证绿电交易,提升绿电就近消纳与自主平衡能力。同时推进清洁供热、资源循环利用、基础设施绿色升级、智慧能碳管理等重点任务。
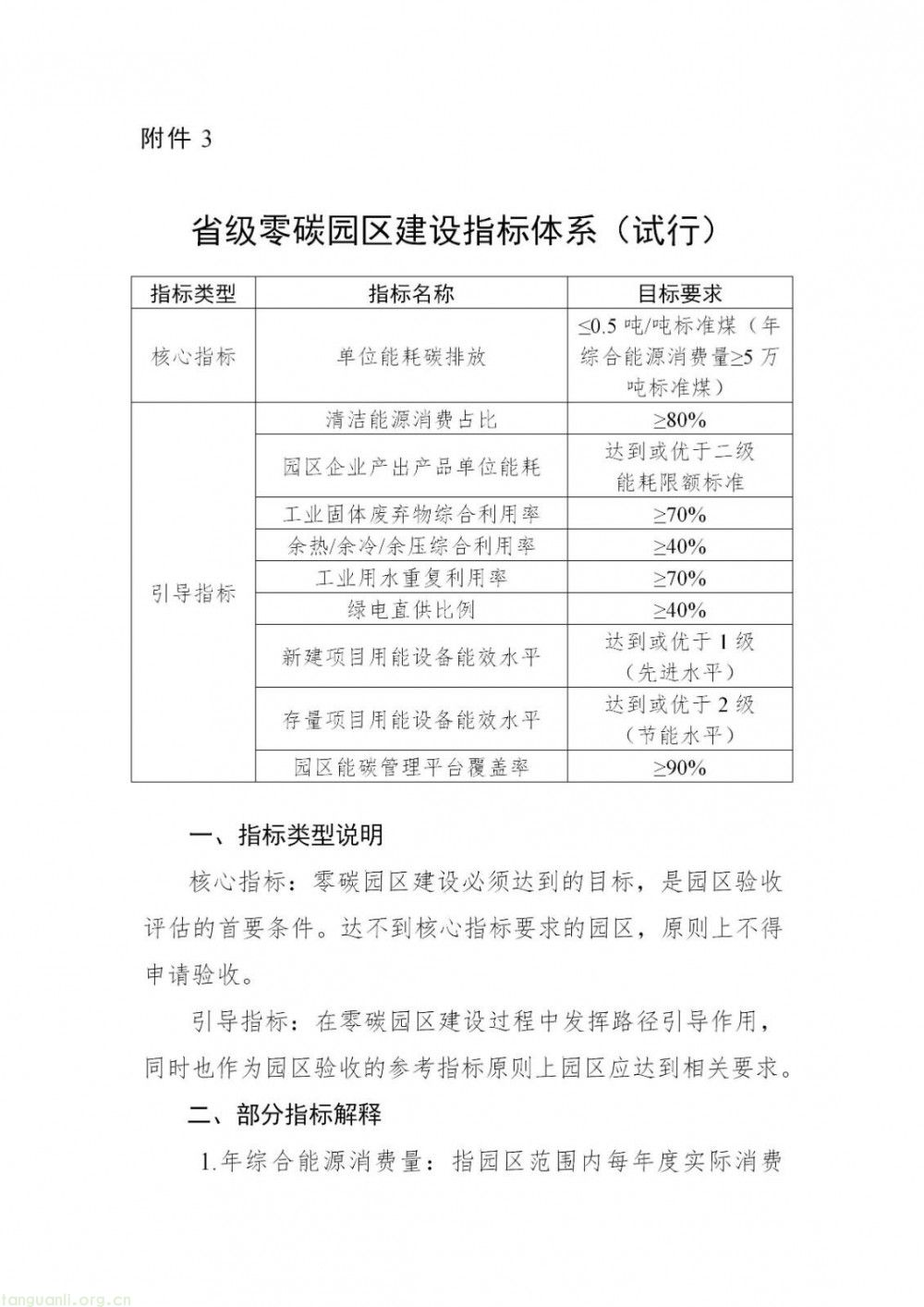
目标到2030 年建成 10 个左右省级零碳园区,形成成熟技术路径与政策体系,打造全省绿色转型动力源。方案还设定单位能耗碳排放≤0.5 吨 / 吨标煤、绿电直供比例≥40%、清洁能源占比≥80% 等核心指标。
具体如下:
省发展改革委 省工业和信息化厅 省能源局关于印发《吉林省省级零碳园区建设方案》的通知
吉发改环资联〔2026〕
各市(州)发展改革委(能源局)、工业和信息化局,长白山管委会经发局,梅河口市发展改革局、工业和信息化局;省直相关部门单位:
按照省委、省政府关于零碳园区建设工作部署,为积极稳妥推进碳达峰,加快经济社会发展全面绿色转型,省发展改革委、省工业和信息化厅、省能源局制定了《吉林省省级零碳园区建设方案》,请结合实际抓好落实。
省发展改革委
省工业和信息化厅
省能源局
2026年3月26日



















来源:吉林省发展和改革委员会

推荐阅读(点击以下链接跳转阅读)
>>>揭秘碳金融:企业如何让“沉睡”的碳配额变“活钱”?掌握这3大工具,立刻成为老板倚重的财神爷!
>>>想切入碳资产领域?先学 CCER 开发!年薪超 25 万
>>>企业碳排放量怎么算?范围一 / 二 / 三拆解,小白也能秒懂
>>>必看!碳市场高含金量证书曝光!碳资产管理师年薪 25 万 +,备考 3 个月就能冲!
>>>碳市场薪资金字塔曝光!专业岗 3 年就能拿 25k / 月,这潜力谁看谁心动!
Copyright © 2012-2018 碳排放管理师 版权所有 京ICP备2021040916号-2