11 月 11 日,北京市生态环境局发布《碳普惠项目减排量核算技术规范 氢燃料电池汽车(征求意见稿)》《碳普惠项目减排量核算技术规范 油改电小客车(征求意见稿)》公开征求意见的公告,意见反馈期至 12 月 11 日。两项标准由京津冀三地生态环境部门联合组织实施,旨在推动区域碳普惠标准共建、信息共享与项目互认,后续将逐步扩大联建范围,延续三地在低碳出行领域统一标准的协同思路。
编制说明揭示,交通领域已成为 “双碳” 目标实现的关键攻坚领域:全国层面其碳排放占总量的 10%,且随工业化与城市化进程持续攀升;北京城市交通碳排放占全市总量超 1/6,其中城市客运占 80%,而私人小客车碳排放占客运领域的 72%,构成减排核心难点。作为京津冀协同发展核心区域的工业大省,河北压力更为突出 ——2023 年机动车保有量突破 2000 万辆,私人小客车占比超 70%,年均增速超 5%,其燃油消耗产生的碳排放成为城市交通减排重点,石家庄、唐山等人口密集城市因车辆使用频次高,减排压力尤为显著。在此背景下,针对私人小客车领域的出行结构优化与能源结构转型已迫在眉睫。
此次发布的两项标准聚焦氢燃料电池汽车与油改电小客车两类减排场景,通过明确技术规范填补了区域交通领域碳普惠核算的空白。参考同类核算方法学,标准将遵循 “基准线排放量减去项目排放量” 的核心计算逻辑,明确项目边界、排放源识别及数据质量管理要求,并延续京津冀此前确立的唯一性、准确性等核算原则,确保减排量可测量、可报告、可核查。作为国内首个区域性交通碳普惠细分领域标准,其落地将为新能源车辆推广提供量化支撑,助力破解京津冀交通减排协同难题,同时为全国提供可复制的区域协同示范样本。此前北京试点已吸引超 450 万用户参与低碳出行,累计减排 40 余万吨,此次标准升级有望进一步放大全民参与减排的示范效应。
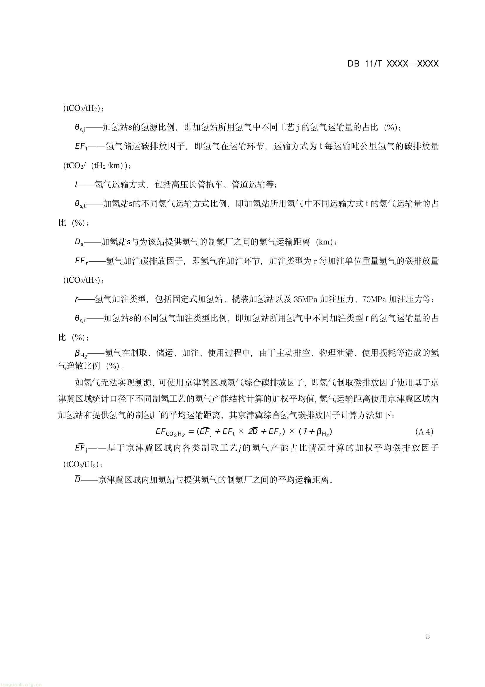
具体如下:












来源:北京市生态环境局