具体如下:

国家工业和信息化领域节能降碳技术装备推荐目录(2025年版)
2025年第37号
为贯彻落实《国务院办公厅关于印发〈制造业绿色低碳发展行动方案(2025-2027年)〉的通知》(国办发〔2025〕21号),加快推广节能降碳先进技术,加强重点行业领域技术改造升级和大规模设备更新,现将《国家工业和信息化领域节能降碳技术装备推荐目录(2025年版)》予以公告。
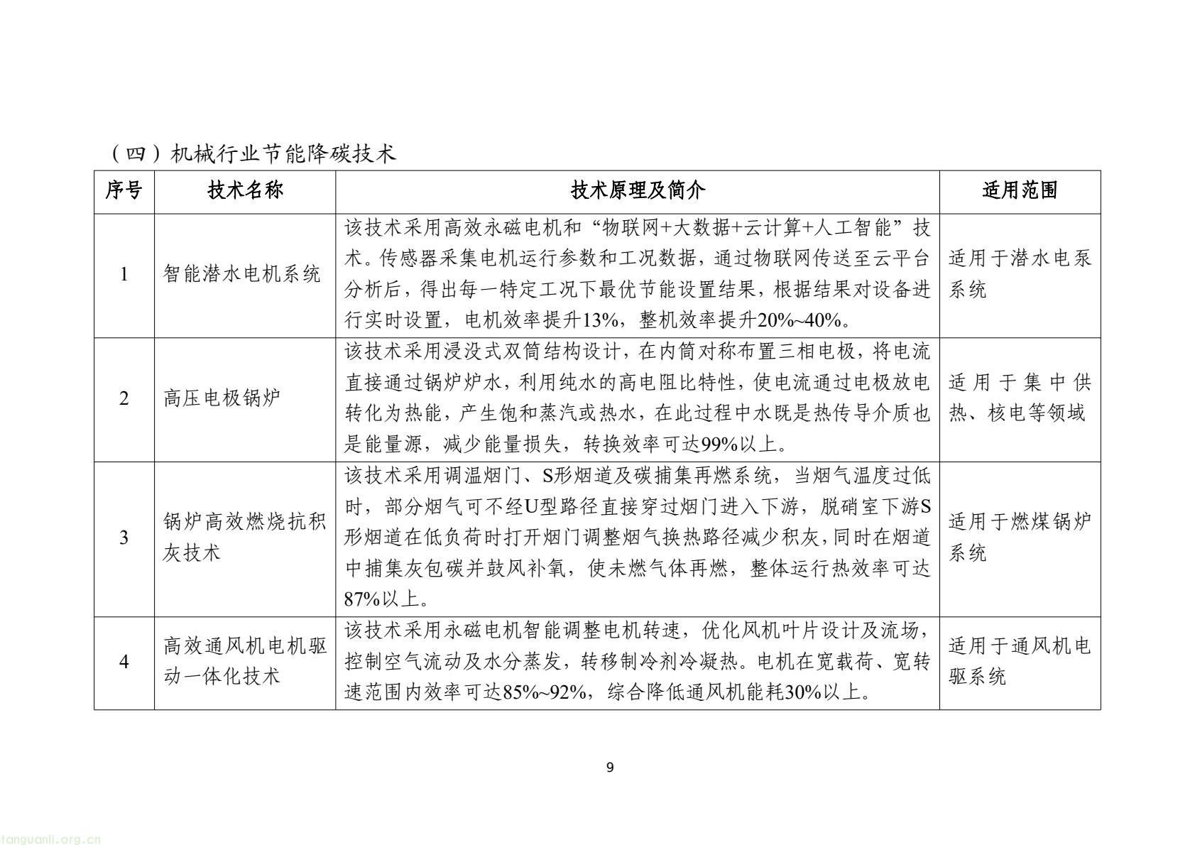
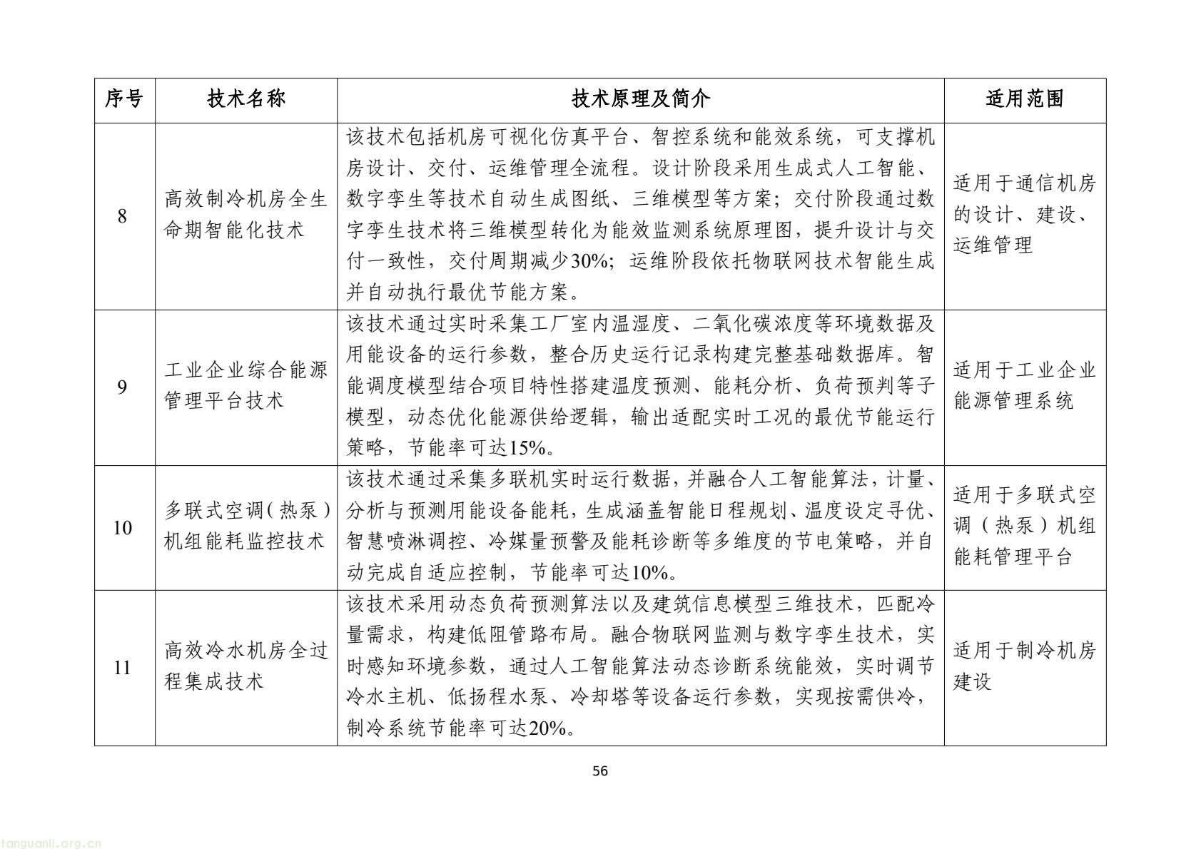
附件:国家工业和信息化领域节能降碳技术装备推荐目录(2025年版)
工业和信息化部
2025年12月8日














































































来源:工业和信息化部
Copyright © 2012-2018 碳排放管理师 版权所有 京ICP备2021040916号-2