日前,天津市生态环境局已印发《天津市 2025 年度碳排放配额分配方案》,2025 年天津碳市场重点排放单位扩至 254 家,覆盖石化、钢铁、建材等 22 个行业。此次名单首次纳入水上货物运输、医药制造行业,同时将工业和航空(机场)行业企业纳入标准调整为年碳排放 1 万吨以上。
配额分配以免费发放为主、有偿发放为辅,年度配额总量约 0.4 亿吨,其中 5% 作为政府储备配额。免费配额分两批次发放,第一批次按 2024 年度履约排放量的 70% 确定,第二批次根据 2025 年排放核查结果多退少补。方案设置三类激励政策,对减污降碳成效显著、足额清缴配额的企业,可按对应条件增发最高 5000 吨配额,三种激励方式不可叠加使用。此外,非化石能源电力减排量可按比例抵扣配额缺口。2025 年度碳配额清缴截止时间为 2026 年 10 月 31 日。
具体如下:

天津市2025年度碳排放配额分配方案
为持续深化天津市碳排放权交易市场建设,做好2025年度碳排放配额分配相关工作,按照《天津市碳达峰碳中和促进条例》《天津市碳排放权交易管理暂行办法》等要求,制定本方案。
一、重点排放单位名单
根据全国和天津碳市场建设要求、年度温室气体排放报告核查结果以及企业生产经营状况,将石化、化工、油气开采、航空(机场)、有色、钢铁、机械设备制造、农副食品加工、电子设备制造、食品饮料、医药制造、矿山、橡胶和塑料制品、烟草制造、家具制造、纺织、印刷、建材、造纸和纸制品、货运港口、水上货物运输、航空货物运输等行业,年温室气体排放量1万吨二氧化碳当量及以上企业(不含已纳入全国碳市场),纳入天津碳市场2025年度重点排放单位名单,共254家(见附件1)。
因解散、关停、迁出本市或者其他原因不再从事纳入行业生产经营活动而停止排放温室气体,或经核查上两个年度温室气体排放量均未达到1万吨二氧化碳当量,或转入全国碳市场管理的重点排放单位,从重点排放单位名单中移出。
重点排放单位发生关停、合并、不再从事纳入行业生产经营活动等重大变化的,应及时向所属区生态环境局报告。区生态环境局应密切关注,并将相关情况及时报市生态环境局。
二、配额总量
根据国家和本市温室气体排放控制目标,确定天津碳市场2025年度碳排放配额总量约为0.4亿吨,包括重点排放单位碳排放配额和政府储备配额。其中,政府储备配额占5%,用于碳排放配额调整、有偿发放和市场调节等。
三、配额分配
(一)配额分配方法
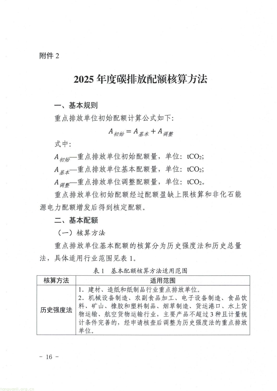
重点排放单位碳排放配额是按照配额核算方法计算出初始配额,经过配额盈缺上限核算和非化石能源电力配额增发后得到的核定配额。其中,初始配额由基本配额和调整配额构成。基本配额根据不同行业特征采用历史强度法或历史总量法核算。调整配额包括新增产品种类、新增生产设施、减污降碳协同增效激励等因素产生的配额。具体核算和申请方法见附件2和附件3,下同。
(二)配额激励机制
1.机械设备制造、农副食品加工、电子设备制造、食品饮料、矿山、橡胶和塑料制品、烟草制造、货运港口、水上货物运输行业、航空货物运输重点排放单位,若主要产品不超过3种且计量统计条件完善的,原则上可申请采用历史强度法分配配额,且后续年份生产无重大变化时,不再采用历史总量法。
2.对于采用历史强度法分配配额的重点排放单位,其2024年度新增产品种类碳排放配额核算时可自行选择该产品种类2024年度或2025年度单位产品排放量作为基准年单位产品排放量。对于采用历史总量法分配配额的重点排放单位,其2024年度新增生产设施碳排放配额核算时可自行选择该设施2024年度或2025年度排放量作为基准年排放量。
3.在减污降碳协同领域取得一定实效的重点排放单位,且按期足额完成各年度配额清缴的,增发部分配额予以激励:(1)2025年度重污染天气绩效分级总体评定结果为A级的,且2025年度履约排放量、主要产品碳排放强度均同比下降的,增发2024年度履约排放量1%的配额,上限为5000吨。(2)2025年度产品能效达到工业重点领域能效标杆水平的,增发2024年度履约排放量0.5%的配额,上限为1000吨。(3)入选生态环境部2025年绿色低碳典型案例的,增发2024年度履约排放量1%的配额,上限为5000吨。激励方式(1)(2)(3)最多使用一项。
4.为降低重点排放单位因碳排放配额缺口较大所面临的清缴压力,同时为避免配额过量盈余,设定配额缺口量和盈余量最大值为2025年度履约排放量的20%。
5.重点排放单位使用非化石能源电力的,履约年和基准年均不计入外购电力量。对于2025年度存在碳排放配额缺口,2024年度购入且自用非化石能源电力(不含直供及合同能源管理形式购入)的重点排放单位,根据其非化石能源电力减排量核算增发部分配额,增发比例不超过配额缺口量的10%。
(三)配额核定
市生态环境局组织核定重点排放单位碳排放配额,并将核定结果告知重点排放单位。重点排放单位如有异议,应在收到告知之日起7个工作日内向市生态环境局申请复核。
四、配额发放
重点排放单位碳排放配额采用免费发放和有偿发放两种方式,以免费发放为主、有偿发放为辅。
(一)免费配额发放
免费配额通过天津市碳排放权登记注册系统分两批次向重点排放单位发放。第一批次配额量按照重点排放单位2024年度履约排放量的70%确定。第二批次配额量待2025年度排放报告核查工作结束后,根据核查与配额核定结果,及第一批次配额发放量多退少补进行发放。
(二)有偿配额发放
有偿配额发放采用竞价发放的形式,市生态环境局将根据碳市场运行情况组织开展,具体事宜另行通知。
(三)差异化配额发放
1.采用历史强度法的重点排放单位2025年度新增产品种类排放量,以及采用历史总量法的重点排放单位2025年度新增生产设施排放量,均不纳入配额管理、不发放碳排放配额。
2.重点排放单位生产经营状况发生重大变化或者出现其他特殊情况的,将适情暂缓发放或临时冻结其碳排放配额。
3.首次纳入的重点排放单位应及时开通天津市碳排放权注册登记系统账户和交易系统账户,其2025年度配额待配额核定后一次性发放。
五、配额清缴
(一)配额清缴方式
重点排放单位应于2026年10月31日前,通过天津市碳排放权登记注册系统,清缴与市生态环境局确认的2025年度履约排放量相等的碳排放配额。可通过以下方式完成配额清缴:
1.使用2025年度分配的免费配额,或通过天津碳市场购买的碳排放配额,或历史年度结转的碳排放配额。
2.使用按照国家和本市有关规定购买的核证减排量,清缴比例不得超过其2025年度应清缴碳排放配额的5%。核证减排量包括依据《温室气体自愿减排交易管理办法(试行)》规定取得的核证自愿减排量和市生态环境局发布的相关规定取得的本市核证减排量。重点排放单位应于2026年8月31日前提交抵销配额清缴申请表(见附件4)。经审核后,在天津市碳排放权登记注册系统完成抵销清缴操作。
(二)其他情况
1.重点排放单位解散、关停、迁出本市时,应当清缴与市生态环境局确认的温室气体排放量相等的碳排放配额,市生态环境局将收回其2025年度剩余免费配额。
2.重点排放单位合并或分立的,应当依据排放设施的归属,制定合理的碳排放配额变更和清缴方案,在第二批次配额发放前报市生态环境局,经审核通过后,在天津市碳排放权登记注册系统完成变更登记。
3.履约期内转入全国碳市场的重点排放单位,执行全国碳市场相关规定,不再承担天津碳市场配额清缴义务,市生态环境局将收回其2025年度免费配额。
4.涉及碳排放配额收回的重点排放单位,应确保其账户持有充足的配额,配合完成配额收回。
六、配额结转
(一)重点排放单位完成2025年度配额清缴后仍有结余的,其碳排放配额可予以结转,结转配额可继续持有或交易。
(二)已退出天津碳市场管理的重点排放单位,其天津市碳排放权登记注册系统账户自动转为非重点排放单位账户,账户中的碳排放配额可予以结转并继续持有或交易。
(三)已转入全国碳市场管理的发电、钢铁、水泥行业重点排放单位,其通过政府免费分配等方式无偿取得的碳排放配额,应于2027年10月31日前完成剩余配额的注销。后续新转入全国碳市场的重点排放单位,其通过政府免费分配等方式无偿取得的配额,应自转入时间起三年内完成剩余配额的注销。
附件:1.天津碳市场2025年度重点排放单位名单
2.2025年度碳排放配额核算方法
3.2025年度配额调整申请表
4.2025年度抵销配额清缴申请表


















来源:天津市生态环境局
Copyright © 2012-2018 碳排放管理师 版权所有 京ICP备2021040916号-2