您好,欢迎访问碳排放管理师官方网站!

全国咨询热线

01059490973

山东双部门联合发文!首个公共机构节能改造碳普惠方法学正式发布

发布时间:2026-02-06 17:16:30浏览次数:
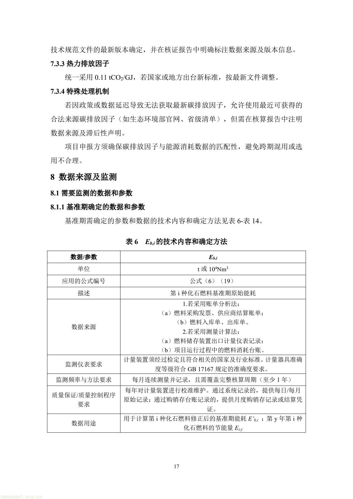
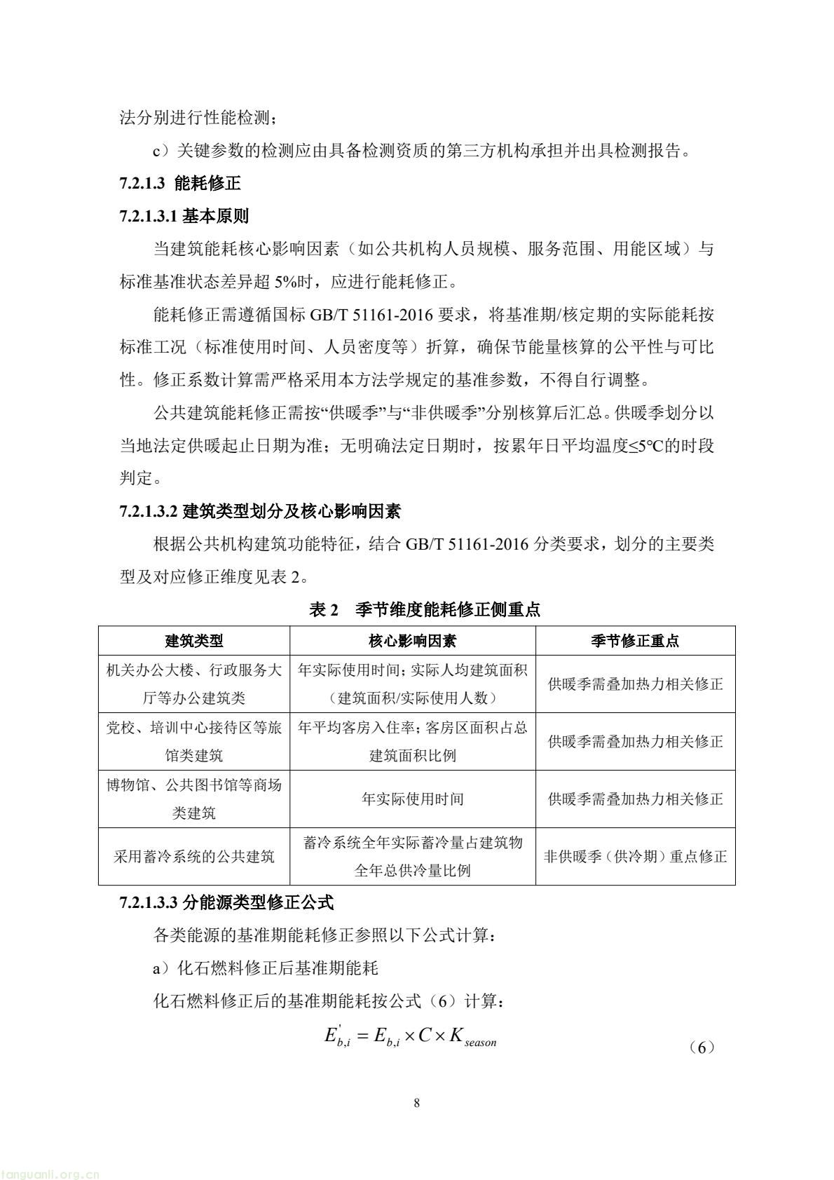
2月6日,山东省生态环境厅、山东省机关事务管理局联合发布《山东省公共机构节能改造碳普惠方法学》通知。公共机构涵盖党政机关、学校等多种类型,山东省目前有约3.3万家公共机构,碳排放基数大、覆盖广,是绿色低碳转型的重要阵地。该方法学是山东省首个聚焦公共机构节能改造领域的碳普惠方法学,深度结合公共机构用能特性与核证减排量核算逻辑,填补了相关领域技术空白,为节能改造项目减排量认定提供了核算依据。《方法学》共八章,系统涵盖引言、适用条件等核心内容,明确了各章节核心要求,规范了减排量核算、数据监测等关键环节,为山东省公共机构节能降碳提供了科学、可操作的指引,助力碳普惠体系精细化建设。

具体如下:

0e9cd30b819248678509d05ac96e0ed9(1).jpg0e9cd30b819248678509d05ac96e0ed9(2).jpg0e9cd30b819248678509d05ac96e0ed9(3).jpg0e9cd30b819248678509d05ac96e0ed9(4).jpg0e9cd30b819248678509d05ac96e0ed9(5).jpg0e9cd30b819248678509d05ac96e0ed9(6).jpg0e9cd30b819248678509d05ac96e0ed9(7).jpg0e9cd30b819248678509d05ac96e0ed9(8).jpg0e9cd30b819248678509d05ac96e0ed9(9).jpg0e9cd30b819248678509d05ac96e0ed9(10).jpg0e9cd30b819248678509d05ac96e0ed9(11).jpg0e9cd30b819248678509d05ac96e0ed9(12).jpg0e9cd30b819248678509d05ac96e0ed9(13).jpg0e9cd30b819248678509d05ac96e0ed9(14).jpg0e9cd30b819248678509d05ac96e0ed9(15).jpg0e9cd30b819248678509d05ac96e0ed9(16).jpg0e9cd30b819248678509d05ac96e0ed9(17).jpg0e9cd30b819248678509d05ac96e0ed9(18).jpg0e9cd30b819248678509d05ac96e0ed9(19).jpg0e9cd30b819248678509d05ac96e0ed9(20).jpg0e9cd30b819248678509d05ac96e0ed9(21).jpg0e9cd30b819248678509d05ac96e0ed9(22).jpg0e9cd30b819248678509d05ac96e0ed9(23).jpg0e9cd30b819248678509d05ac96e0ed9(24).jpg0e9cd30b819248678509d05ac96e0ed9(25).jpg0e9cd30b819248678509d05ac96e0ed9(26).jpg0e9cd30b819248678509d05ac96e0ed9(27).jpg0e9cd30b819248678509d05ac96e0ed9(28).jpg0e9cd30b819248678509d05ac96e0ed9(29).jpg0e9cd30b819248678509d05ac96e0ed9(30).jpg