您好,欢迎访问碳排放管理师官方网站!

全国咨询热线

01059490973

上海发布深加工玻璃产品碳足迹地方标准 6 月 1 日起实施

发布时间:2026-03-10 12:57:49浏览次数:

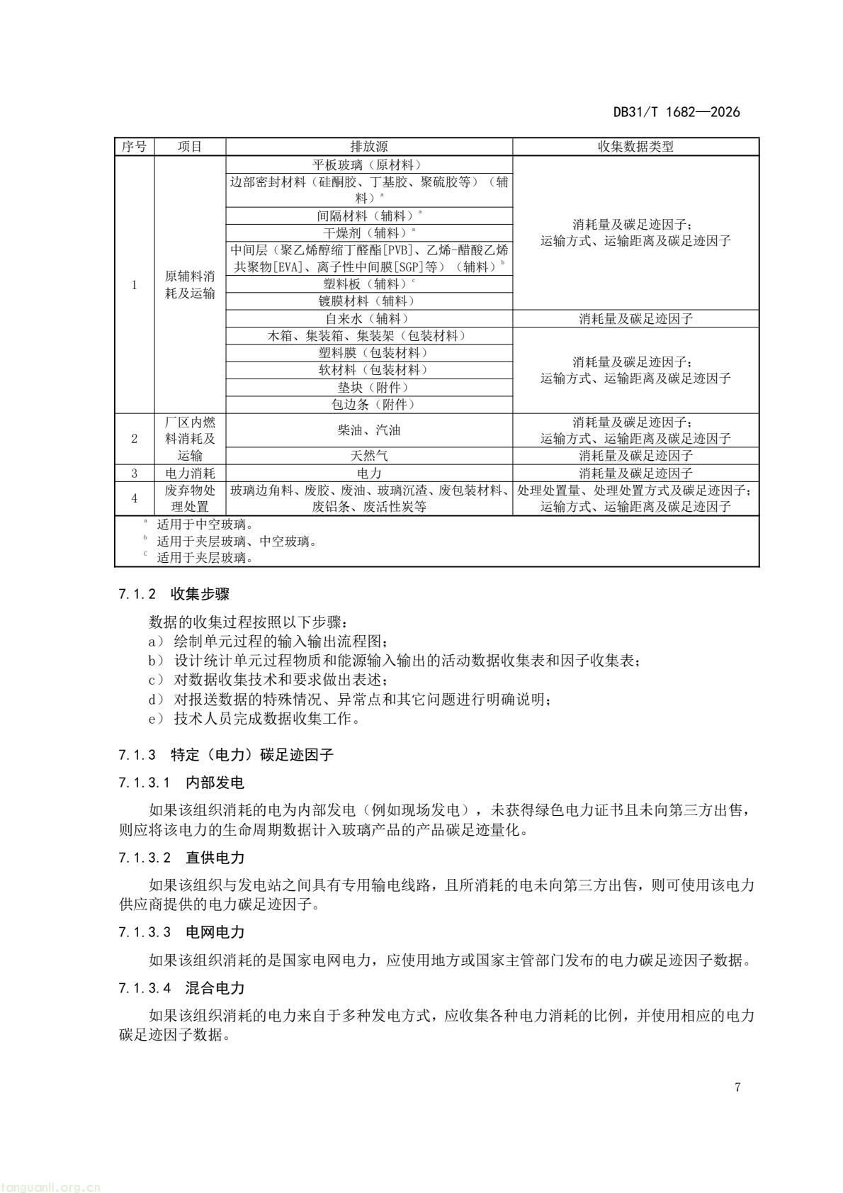
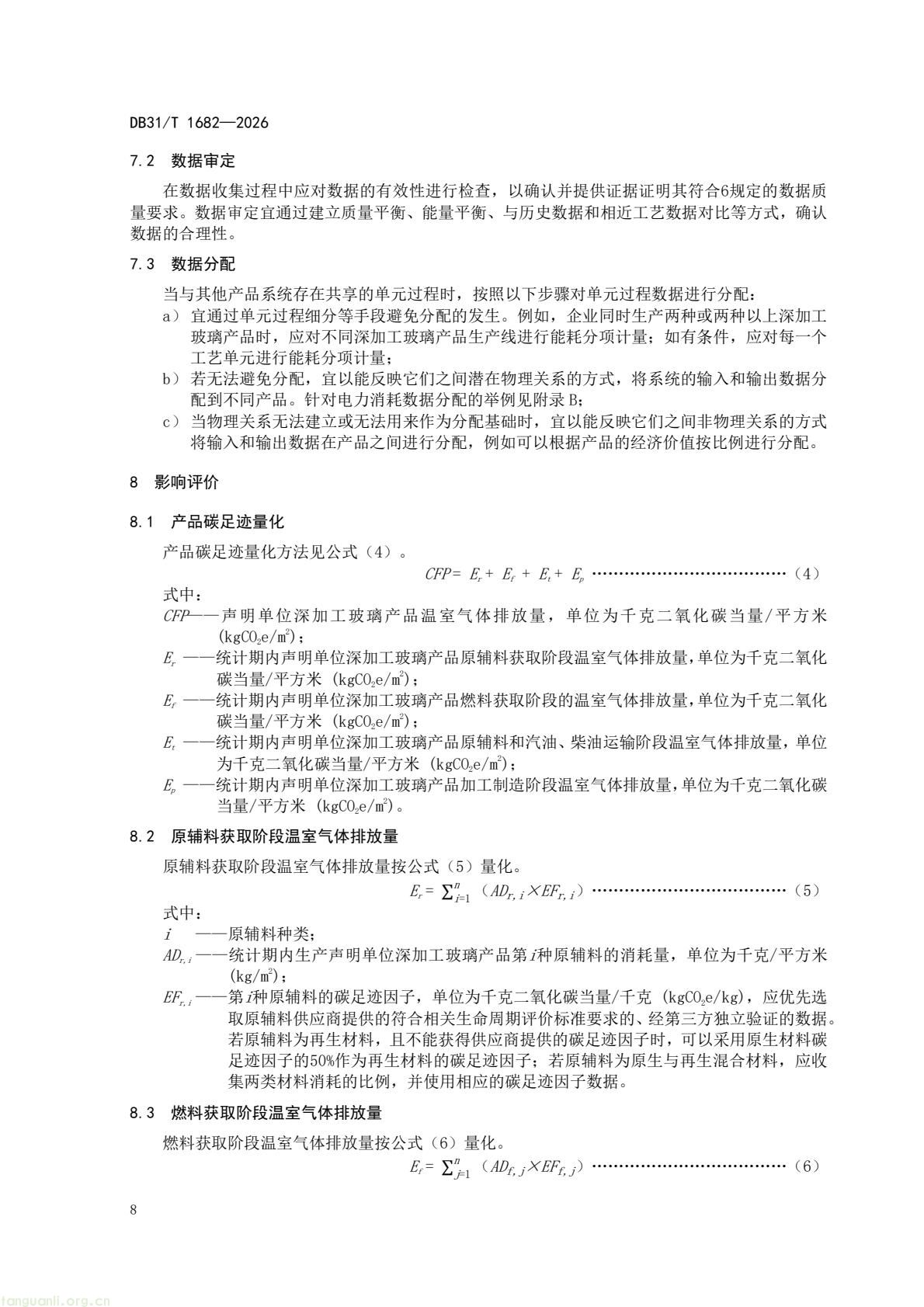
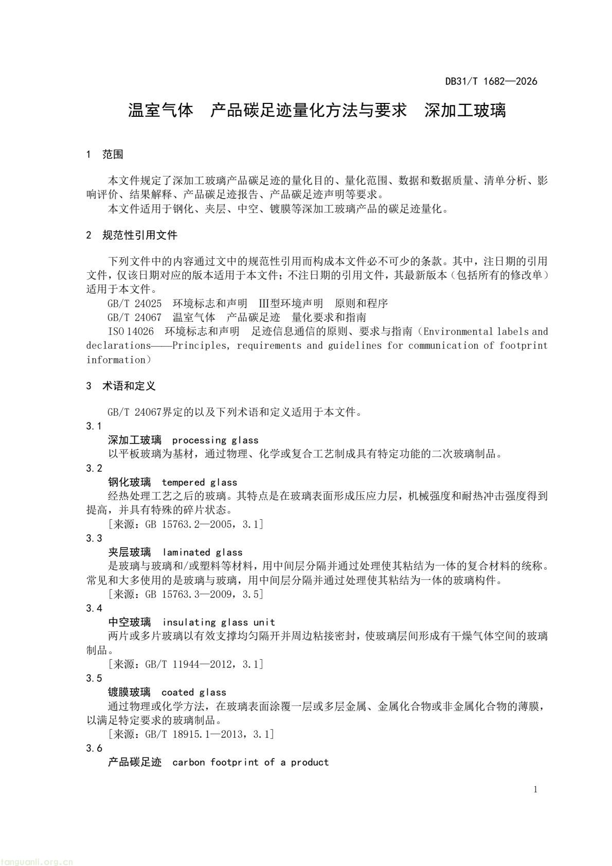
上海市市场监督管理局于 2026 年 2 月 14 日发布《温室气体 产品碳足迹量化方法与要求 深加工玻璃》(DB 31/T 1682—2026),该标准将于 2026 年 6 月 1 日正式实施。标准明确了深加工玻璃产品碳足迹的量化目的、范围、数据质量、清单分析、影响评价、结果解释、报告编制及声明等全流程规范,适用于钢化、夹层、中空、镀膜等常见深加工玻璃品类的碳足迹核算与评价。本标准为深加工玻璃行业开展碳足迹核算、识别减排潜力、规范碳信息披露提供统一技术依据,有助于推动行业绿色低碳转型,提升产业链碳排放管理水平,助力区域 “双碳” 目标落地。

具体如下:

462e354b1ecd4b4ea9e38c3881722f6d(1).jpg462e354b1ecd4b4ea9e38c3881722f6d(3).jpg462e354b1ecd4b4ea9e38c3881722f6d(4).jpg462e354b1ecd4b4ea9e38c3881722f6d(5).jpg462e354b1ecd4b4ea9e38c3881722f6d(6).jpg462e354b1ecd4b4ea9e38c3881722f6d(7).jpg462e354b1ecd4b4ea9e38c3881722f6d(8).jpg462e354b1ecd4b4ea9e38c3881722f6d(9).jpg462e354b1ecd4b4ea9e38c3881722f6d(10).jpg462e354b1ecd4b4ea9e38c3881722f6d(11).jpg462e354b1ecd4b4ea9e38c3881722f6d(12).jpg462e354b1ecd4b4ea9e38c3881722f6d(13).jpg462e354b1ecd4b4ea9e38c3881722f6d(14).jpg462e354b1ecd4b4ea9e38c3881722f6d(15).jpg462e354b1ecd4b4ea9e38c3881722f6d(16).jpg462e354b1ecd4b4ea9e38c3881722f6d(17).jpg

来源:国家标准化管理委员会