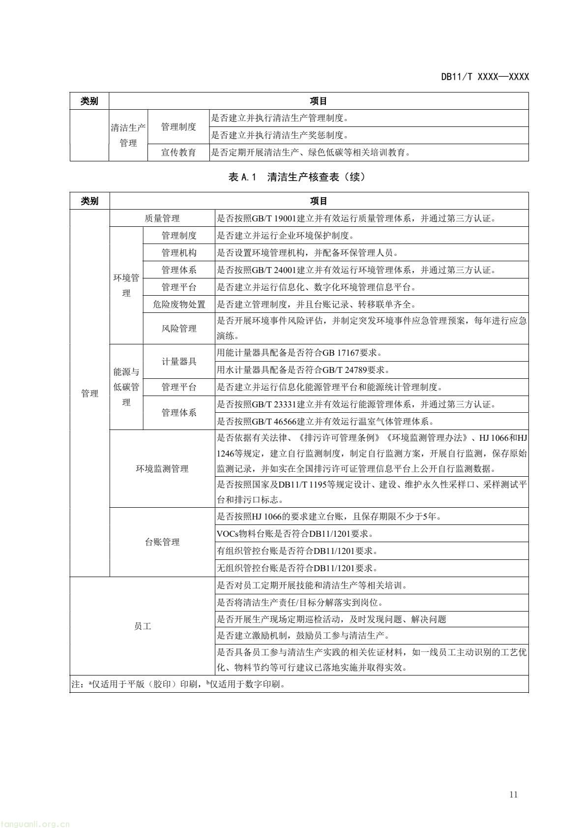
4 月 7 日,北京市发改委发布《印刷业清洁生产审核指南》地方标准征求意见稿,面向社会公开征求意见至 2026 年 5 月 3 日。指南明确印刷业清洁生产水平提升路径与核查方法,主要适用于平版(胶印)、数字印刷企业,含相关工序的其他企业也可参照执行。核心要求包括优化能源结构,支持企业因地制宜建设分布式光伏系统,智能匹配光伏发电与生产用电,提高绿电等清洁能源使用比例,降低传统能源消耗与碳排放。该标准将规范行业清洁生产审核工作,推动印刷业节能降碳、绿色转型,助力北京 “双碳” 目标落地。
具体如下:




















来源:北京市发展和改革委员会
推荐阅读(点击以下链接跳转阅读)
>>>新能源运维工程师(风电/光伏/火电/储能运维)培训课程及考试安排(点击了解详情)
>>>企业绿色转型“必选项”:设立能源管理岗已成政策强制与市场刚需
>>>双碳红利拉满!能源管理工程师薪资涨幅曝光,月薪直接翻倍
>>>不被岗位绑死!技术 / 管理 / 咨询 / 创业,人生路线自己说了算
Copyright © 2012-2018 碳排放管理师 版权所有 京ICP备2021040916号-2