4 月 14 日,济南市人民政府印发 2026 年国民经济和社会发展计划,回顾 2025 年绿色低碳与能源建设成效,并明确 2026 年重点任务。2025 年,济南深入实施碳达峰 “十大工程”,多个园区入选省级零碳园区、绿电产业园试点,绿色制造体系不断完善,多家绿色工厂、工业园区获评国家及省级认定。
在新型能源体系建设方面,全市可再生能源发电装机占比达 37.9%,建成新型储能电站 8 座、装机 71.2 万千瓦;优化煤电结构,新增先进燃煤装机 23.9 万千瓦,关停低效机组 18 台共 47.1 万千瓦;虚拟电厂建设走在全省前列,立项 36 家、建成 16 家,聚合容量与调节能力分别占全省 44%、59%。
2026 年,济南将深化 “双碳” 战略,推动能耗双控向碳排放双控转变,加快零碳园区建设。持续构建新型能源体系,力争可再生能源装机超 550 万千瓦,推进综合智慧能源、绿电直连、源网荷储一体化等项目,加快重点电力工程与充换电基础设施建设,深化虚拟电厂扩容等模式创新。
具体如下:
济南市人民政府关于印发济南市2026年国民经济和社会发展计划的通知
各区县人民政府,市人民政府各部门(单位):
《济南市2026年国民经济和社会发展计划》已经济南市第十八届人民代表大会第五次会议审查批准,现印发给你们,请认真贯彻执行。
济南市人民政府
2026年4月10日
(联系人:市发展改革委国民经济监测处,51707129)
(此件公开发布)
济南市2026年国民经济和社会发展计划
一、2025年国民经济和社会发展计划执行情况
2025年,市委、市人民政府强化精准调控,健全完善量质齐升经济工作推进体系,提升政策实施效能,打好稳进提质组合拳,全市经济运行总体平稳,保持稳中向好态势,全年实现地区生产总值14210亿元,增长5.4%;完成一般公共预算收入1093.4亿元,税收占比74.3%,连续三年列全省首位;全年居民消费价格指数上涨0.2%;农业生产总体平稳,工业运行稳步向好,服务业量稳质升;城市影响力持续增强,城市综合发展指数位居全国第5位。
(一)加快培育重点产业链群,产业能级和发展质效全面提升。一是产业链体系优化提升。立足产业基础与发展需求,整合形成“13+34”(13条标志性产业链+34条重点产业链)产业链发展图谱,构建七大工作推进机制,逐链开展产业研究谋划,推动全市产业链能级跨越提升。以航空航天暨低空经济、人工智能、机器人、新能源装备、现代医药、集成电路6个产业为突破口,成立产业发展办公室,聚焦产业顶层设计、项目招引等方面发力,打通产业链上下游关键环节,推动要素高效集聚。


二是重点产业集群式发展。发挥龙头企业引领作用,加强中小企业协同,打造创新生态支撑,实现从单点突破到生态共赢的跨越式发展。济南高新区集成电路产业集群、济南市历城区先进计算产业集群获批省战略性新兴产业集群,济南临空集成电路数字产业集群入选省数字产业集群,济南高新区高端软件特色产业集群、济南市钢城区经济开发区粉末冶金特色产业集群获评省特色产业集群,济南高新区人工智能加速园入选省未来产业加速园建设项目,济南市中能源互联网产业集群入选省“十强产业”雁阵形产业集群。
三是数字经济加快发展。数字基础设施持续完善,新建5G基站6000个,累计建成5G基站6万个,实现全市范围内5G连续覆盖、重点区域深度覆盖。部署5G-A基站4800个,实现核心城区5G-A信号基本覆盖。产业数字化进程提速,医疗器械、精品钢、智能无人装备、人工智能等6个领域获批建设省级“产业大脑”、累计达16个,入选及累计数量均居全省首位。新增国家级5G工厂5家、省级数字经济“晨星工厂”101家、先进级(省级)智能工厂23家,22个项目揭榜省“工赋百景”制造业数字化转型揭榜挂帅项目,济南钢城经济开发区、济南国际招商产业园起步区片区入选省第一批“万兆+人工智能(AI)”园区试点项目,济南二机床集团入选国家级数字化转型标杆示范奖补项目名单。数字产业化水平持续提升,9个项目入选省元宇宙创新“名品”应用“名景”,济南高新区齐鲁软件园在“2025年度中国软件高质量发展TOP30软件园区”评选中跃居全国第四,百度人工智能项目顺利落地。
四是现代服务业提档升级。强化领军企业培育,15家企业入选省服务业100家重点企业名单,数量居全省首位;2家企业入选省先进制造业和现代服务业深度融合发展试点企业名单;3家企业被认定为省级生产性服务业领军企业。加快重点项目建设,43个项目入选省级现代服务业重点项目库,总投资超330亿元;26个现代服务业重点项目、13个高成长性及新增纳统规模以上服务业企业项目共获批省服务业发展引导资金4500万元,金额居全省首位。积极招引优质企业落地,出台《济南市服务业招商引资提质增效三年行动方案(2025—2027年)》,依托服务业集聚区、专业园区、产业楼宇等平台载体,全年招引落地服务业企业超200家。

(二)强化创新驱动,发展内生动力不断增强。一是创新创业生态持续优化。以培育研发投入占比高、复合增长率高、市场占有率高的企业主体为核心,以人工智能为重要手段,研究提出攻坚方向和工作举措,进一步激发全社会创新创业活力。全市创新创业工作取得积极成效,新培育创新型中小企业768家、省级专精特新中小企业479家,新认定市级创业孵化基地10家、入驻企业475家。推动高校科技成果在济转化449项,孵化企业533家,校院企联合攻克产业技术难题5000余项。

二是科创平台优势持续巩固。济南科创城项目工程建设全面推进,落地机构高质量发展,全年实现授权发明专利超过100项,开展关键技术攻关项目44项。多层级实验室体系持续完善,高质量完成全国、省重点实验室重组,全年重组获批全国重点实验室9家、省重点实验室16家。研发机构活力凸显,获批国家企业技术中心1家、国家级生物制造中试能力建设平台2个、省级工程研究中心46家、省级企业技术中心12家、省级制造业中试平台4个,获批92项省重点研发计划项目(竞争性平台)、获支持经费2.1亿元,均居全省首位。推进山东博士(后)创新创业园、济南留学人员创业园综合示范园、欧美同学会海归小镇(济南·人工智能)、侨梦苑建设,博士后科研平台达221家。
三是创新成果不断涌现。全年研究与试验发展(R&D)经费投入405.2亿元,增长8.1%,占GDP比重达到3%,较上年提高0.12个百分点。全市万人有效发明专利拥有量87.2件,增长17.8%。技术合同成交额1025亿元,增长10.7%。打造“济南好成果”品牌,18项好成果入选“山东好成果”,数量居全省首位。成果转化渠道持续畅通,积极探索科技经纪人试点,首批4家试点单位落地产业化项目38项。建强用好山东科技大市场平台,举办路演对接、科技金融服务等各类活动100余场,服务企业2000余家。扎实推进产教联合体建设,智能制造与高端装备产教联合体入选国家首批市域产教联合体。
四是人才集聚效应持续增强。加快构筑“天下泉城、人来无忧”全生命周期人才服务体系,持续打造“我在济南刚刚好”城市人才IP,升级优化人才政策“双30条”,出台数字经济、青年科技、银龄、种业等专项人才政策。持续健全“租购补”一体的人才住房保障体系,推出青年人才“吃住行医游娱购婚育”系列优厚政策,新增青年人才超16万人。加强招才引智,面向专精特新、小巨人等重点企业征集岗位3510个,开辟41条“才聚泉城高校行”引才专线,为75家重点及潜力人才企业提供“一揽子”人才创业服务举措。举办两届高层次人才招引大会、第八届新动能创新创业大赛活动,引进博士后1250人、留学人员1949人。连续4年获评“中国最佳引才城市”,连续2年入选“全国人才友好型城市”。
(三)全力稳投资促消费,扩大内需战略扎实推进。一是项目服务保障精准有力。以“项目提升年”为总牵引,优化完善项目全生命周期服务体系,构建谋划储备项目库、落地实施项目库、在建项目库、后评价项目库新“四库联通”体系,对投资500万元以上的建设项目加强监测服务,全力扩大有效益投资。建强市重点项目服务中心队伍力量,服务项目手续办理到竣工投产全过程。全市127个省级重点实施类项目投资完成率122.4%,511个市级重点实施类项目投资完成率121.2%,超时间进度节点。积极推动基础设施领域不动产投资信托基金(REITs)申报发行,济南能源供热REIT、中金中国绿发商业REIT 2支公募REITs发行上市,济南能源供热REIT创下市政、供热两个领域全国首单纪录。
二是重点领域项目加速建设。产业项目加速推进,爱旭太阳能一期组件车间、电池车间建成投产,比亚迪核心零部件项目二期、高性能硅基微显示产业化项目开工建设,济南二机床工业母机产业园落地实施。交通基础设施项目持续放量,济南机场二期改扩建工程全面加速,济滨高铁、济枣高铁加快建设,济南站北站房建成启用,高商高速等6个高速公路项目建成通车,G308文石线章丘水寨至黄家段(中段)改建项目开工。济泺路北延黄河隧道、零点立交桥建成通车。轨道交通4号线一期、8号线一期、6号线东段、低运量高新东区环线、济阳线建成通车。太平水库加快建设,入选全国首批智能大坝建设试点。城市更新稳步推进,启动实施城市更新项目92个、城中村改造项目54个,开工城镇老旧小区改造项目12个、93万平方米,惠及居民1.1万户。入围2025年度中央财政支持实施城市更新行动名单。济南高新区舜泰广场智慧停车项目、“一城山色”生态修复项目2个项目入选住房城乡建设部典型案例。高品质住宅建设持续推进,11个项目入选省级高品质住宅试点项目,数量居全省首位。中心城区雨污合流管网改造和城市内涝治理项目加快推进,完成41处雨污管网冒溢点改造、152处道路和桥梁雨水快速入河通道建设。
三是消费潜力进一步释放。实施2025泉城消费提升行动,开展“泉城购”2025济南消费季系列活动500余场。加力推进消费品以旧换新,发放购新消费券43.8亿元,拉动消费438.8亿元。引进法国蓬皮杜艺术中心等品牌店、旗舰店111家,推动城市消费市场焕发更大活力,入选全国消费新业态新模式新场景试点城市。加快提升会展产业能级,举办全国汽车配件交易会、ACE亚洲餐饮展览会等展会活动143场,荣获“中国最具竞争力会展城市”“中国会展品牌城市”称号。扩大文旅消费,出台《济南市文旅产业高质量发展三年行动计划(2025—2027年)》,深化打造“这一站,济南”旅游营销品牌,策划举办“冬游济南 欢乐贺年”“泉城夜八点·盛夏狂欢季”等文旅消费活动,上新街、“如梦令”宋词主题演艺乐园等项目投入运营,成为泉城文旅打卡新热点。全年接待游客、旅游收入均实现两位数增长,入选“中国国际旅游影响力跃升15城”。创新推出预付消费“信托式”监管新模式“济南‘预付宝’”,累计入驻商家2万余家,打造放心消费环境。
(四)进一步深化改革加快开放,发展空间不断拓展。一是营商环境持续优化。积极服务融入全国统一大市场建设,健全落实市场准入负面清单制度,有效清理一批妨碍市场公平竞争的规定做法。印发《济南市优化营商环境创新提升行动实施方案(2025版)》,推动改革全面发力、多点突破。开展惠企政策“直达快享”改革,163项惠企政策可在“泉惠企”平台兑现,累计发放资金59.17亿元,“免申即享”政策事项占比38.7%。持续深化“高效办成一件事”改革,“一件事”重点事项办理时间、环节数量、申请材料平均压减79%、85%、70%。在全省率先试点个体工商户转型企业“一件事”,惠及1669家市场主体。工程建设项目审批推出“十大提升行动”32项改革举措,连续三年全国评估位列前三。建成全国首个信用监管数据开放专区,山东黄河数字经济产业园入选首批省信用管理典型园区,世茂·宽厚里、广友茶城入选首批省信用管理典型街区(商圈)。发布《济南市公共资源交易目录(2025年版)》,推动148项公共资源纳入平台进行市场化配置。持续规范招标投标管理,制定跨省跨市远程异地评标流程标准,出台《关于支持中小企业和民营企业充分参与公共资源交易竞争的若干措施》,促进各类主体公平参与竞争。
二是市场主体活力不断增强。国企改革深化提升行动扎实推进,实施市属国有企业创新驱动高质量发展“八大专项行动”,17家市属企业资产总额达到3.18万亿元,企业经营效益进一步提升。制定出台《济南市促进民营经济发展壮大三年行动计划(2025—2027年)》,深入实施民营企业攀登行动,2家企业入围2025年中国制造业民营企业500强。推进民营企业纾困解难“直通车”工作,优化“济担—攀登贷”政策支持导向,全方位助力民营企业发展。
三是对外贸易稳中提质。全年货物进出口总额2898亿元,增长24.7%、居全省首位。进出口注册企业达到2.1万家,实绩企业突破6600家,年进出口额过十亿元企业增至36家。积极应对美加征关税冲击,帮助企业拓展内销渠道、多元开辟国际市场,组织外贸企业参加广交会、汉诺威国际工业展览会等境内外展会130余场,东盟、非洲、拉丁美洲等新兴市场份额占全市进出口总额六成以上。稳步推进新型跨境贸易试点,落地全省首单“0130”出口业务,建成国贸电商产业园、小鹅跨境电商产业园等重点跨境电商产业园区12个,在美国、德国等国建成海外仓20个。
四是对外交流平台不断升级。国际物流大通道建设取得新进展,中欧班列海外集结中心先后在莫斯科、万象揭牌启用,开行1252列、增长21.7%,开行量稳居全省首位,“齐鲁沿黄专列”累计运输2万余标箱。航空网络进一步织密,新开澳门、万象等3条客运航线及曼谷等6条货运航线。自贸试验区“不动产‘带封过户’处置新模式”案例入选商务部“最佳实践案例”,药食同源商品进口便利化改革试点政策适用范围扩大至全市食品加工企业。深入服务“一带一路”建设,举办中国(济南)—塞尔维亚交流合作推介会,推动诺维萨德弗朗茨—约瑟夫大桥项目启动。国际友好(合作)城市数量增至93个。利用儒商大会、港澳山东周等重大经贸活动平台,举办城市推介会、产业对接会54场,落地中科曙光、玉湖冷链等亿元以上项目544个,新签约中兴、新华三、德国博世等亿元以上项目323个。
(五)加速构建区域高质量发展格局,省会城市辐射力持续提升。一是黄河流域生态保护和高质量发展战略扎实推进。黄河标准化堤防全面建成,183公里沿黄生态廊道加快建设,沿线生态面貌焕然一新。“四水四定”深入贯彻,万元GDP用水量降至12.7立方米、较“十三五”末降低29.5%。高标准推进黄河下游环泰山区域国土绿化示范项目,黄河济南新旧动能转换起步区段获评省级美丽幸福示范河湖。深化沿黄地区交流,加强与郑州在产业发展、生态保护等13个领域合作,济南、菏泽、聊城、泰安联合申报的沿黄中医药产业集群入选省“十强产业”支柱型雁阵集群。济南新旧动能转换起步区“1+4+16+N”规划体系搭建完成,整体建设转入落地实施阶段。城市副中心示范区加快建设,黄岗路黄河隧道、航天大道黄河隧道、黄河体育中心“一场两馆”、黄河战略济南国际生态港等重大项目建设提速推进。
二是区域协作水平不断提升。济南都市圈建设迈出坚实步伐,“米”字型高铁网初步成形,“二环一联十六射”高速公路网逐步完善,济南、德州、泰安联合申报的安全应急装备集群和济南、德州联合申报的集成电路集群入选省先进制造业集群名单,济南、德州、滨州联合申报的济南都市圈氢能协同创新区域试点入选国家能源局首批能源领域氢能试点名单。济青双圈联动发展更加紧密,济南、青岛联合申报的济青新能源汽车产业集群入选省“十强产业”支柱型雁阵集群,联合发布《2025年济南—青岛人工智能先导区“百企百景”供需手册》,揭牌成立“济青双都市圈投融资路演联动基地”。深化济南临沂对口合作,政务服务设置“济南—临沂”通办专栏,64项高频事项实现通办。深化济南福州友好城市战略合作,推动福州优质企业在济落地,搭建线上交易平台及高价值专利运营数据库链接福州各类科技创新主体。积极推进对甘肃临夏州、重庆武隆区东西部协作及对西藏白朗县对口支援工作,济临消费帮扶实践连续两年获评全国消费帮扶助力乡村振兴优秀典型案例。
三是城乡发展更加协调。新型城镇化迈出新步伐,莱芜区入选国家新型城镇化试点。历下区、历城区荣获全省县域经济高质量发展成效显著县(市、区)。优化调整全市区县结对共促发展工作体制机制,项目化、清单化推进结对共促工作。现代乡村产业体系加快构建,高标准建成省级和美乡村23个、泉韵乡居和美乡村片区21个,推介片区乡村游精品线路20条,打造乡村旅游重点村镇7个,培育省级旅游民宿集聚区4个,举办“乡村好时节”主题活动66场。创新打造“泉果飘香”特色林果品牌,开展首届济南特色林果嘉年华系列活动160场次。推进农村人居环境整治提升,新建厕所948户,农村供水规模化率达到99%、农村生活污水治理村庄占比达到83%。济阳区获批国家重点流域农业面源污染综合治理项目,平阴县、商河县入选国家秸秆综合利用重点县,钢城区入选国家级绿色种养循环农业试点县。
四是重点片区建设成效显著。中央商务区集聚作用增强,建成商业商务载体405万平方米,累计汇聚500强企业项目39个、中央及省市属各类区域总部企业240家、各类金融机构265家,引进多业态山东首店16家、济南首店25家,入选“中国商务区总部经济竞争力20强”。济南国际医学中心“医教研产”生态布局初步构建,山东省质子中心高效运营,广安门医院济南医院建成交付,微生态生物医学省实验室通过验收,精准医学产业创新中心、医疗健康科技创新产业园二期等载体项目完工,产业项目加快聚集。推动“四港三区”建设,小清河济南港全年货物与集装箱吞吐量分别增长97.4%、313.1%,国内班列、铁海联运等多种物流组织形式加快发展,布局现代物流、先进制造、商贸三大主导产业。市南部山区“1+3+N”规划体系加快编制,国土空间分区规划、生态环境保护规划、基础设施(含交通设施)规划批复实施,产业发展规划等N个专项规划取得阶段性成果,生态保育和水源涵养功能日益增强。
(六)协同推进降碳减污扩绿,美丽济南建设全面推进。一是生态环境质量持续改善。空气质量提升成效显著,全市空气质量综合指数同比改善11.4%,在全国168个重点城市中排名提升16个位次;优良天数同比增加42天,增幅位居全省首位,全年未出现重污染天气。水环境质量稳中有升,地表水国控断面达到或好于Ⅲ类水体比例为100%,国控断面水质指数位列全省第一,县级以上城市集中式饮用水水源水质100%达标。重点建设用地土壤环境安全得到有效保障。深化省级建立健全生态产品价值实现机制试点城市建设,建立生态产品价值实现项目储备库。生态修复与保护扎实推进,大、中型绿色矿山建成率分别达96%、100%,章丘区白云湖湿地入选全市首个国家重要湿地名录。印发《济南市名泉保护总体规划(2025—2035年)》,趵突泉等重点泉群保持22年持续喷涌。新建各类公园32处,建设提升古树保护园32处,开放共享绿地114处,建设提升各类绿道91公里,打造“共建花园”52处,市民绿色休闲空间不断拓展。
二是“双碳”战略有序推进。深入实施碳达峰“十大工程”,山东商河经济开发区入选省级零碳园区建设名单。印发《济南市2025年能耗双控和煤炭消费压减暨加强全社会节约用能工作方案》,统筹推进工业、能源、交通、住建、公共机构等重点领域节能降碳,宣传引导全社会节约用能,全市万元地区生产总值能耗下降8%。大力发展循环经济,印发实施《济南市加快构建废弃物循环利用体系实施方案》,生活垃圾资源化利用率超85%,8家开发区基本完成园区循环化改造,济南新旧动能转换起步区绿色循环产业园入选全省绿电产业园试点园区。绿色制造体系持续完善,济南高新区、莱芜高新区获批国家级绿色工业园区,新获评省级绿色工厂15家、工业园区2家,新认定市级绿色工厂42家、工业园区3家。
三是新型能源体系加速构建。大力推进可再生能源供给,可再生能源发电装机容量占比达到37.9%。积极推进新型储能示范应用,建成新型储能电站8座、合计装机规模71.2万千瓦。推进煤电结构优化,新增先进燃煤装机23.9万千瓦,关停30万千瓦以下低效燃煤机组18台、容量47.1万千瓦。虚拟电厂已立项建设36家,其中16家建成投运,聚合容量与调节能力分别占全省的44%、59%。智控型兆瓦级全液冷超充成套设备入选国家能源局第五批能源领域首台(套)重大技术装备,能源科技装备水平持续提升。区域供暖一体化取得突破,“聊热入济”全线贯通投运,城区7000万平方米用户实现清洁供热。
(七)加力落实惠民利民举措,社会保障和基本公共服务水平进一步提升。一是稳就业取得积极成效。制定出台《济南市促进高质量充分就业的若干措施》,促进高校毕业生、退役军人、农村劳动力以及就业困难人员等重点群体就业创业帮扶,全年城镇新增就业21万人。举办各类招聘活动603场,提供岗位61.2万个,保障企业用工14.2万人。开发城乡公益性岗位6891个,帮扶失业人员再就业9.79万人,零就业家庭保持动态清零。实施“技耀泉城”大培训,广泛开展主导行业项目制培训和重点群体补贴性培训。入选全国公共就业服务能力提升示范项目城市,获评“2025就业友好城市”。
二是社会保障水平稳步提高。深入实施“全民参保·福暖万家”工程,推动用人单位及职工依法参加社会保险,健全灵活就业人员、农民工、新就业形态人员社会保障制度,职工基本养老保险、居民养老保险、工伤保险、失业保险参保人数分别为480.7万人、300万人、324.7万人、249.5万人,职工医保、居民医保、生育保险参保人数分别为393.1万人、496万人、266万人。提升医保结算便利,生育津贴发放“免申即享”,实现10种门诊慢特病费用跨省直接结算、生育保险省内异地直接结算。低保、特困保障标准、特困人员照料护理补贴标准均位于全省前列。筹集保障性租赁住房约13.3万套(间),筹集公租房5.4万套,将历下区、市中区等相关区的城镇户籍低收入无房家庭全部纳入公租房保障范围,累计保障近20万住房困难人员。调整优化公积金政策,二套房公积金贷款首付比例降至20%,最高贷款额度提高至170万元。
三是民生服务持续提升。20件民生实事圆满完成。教育综合改革不断深化,普惠性幼儿园覆盖率超95%,基础教育、高等教育、职业教育保持健康发展。医疗服务质效进一步提高,国家区域医疗中心建设加速推进。优化养老服务供给,持续提升为老服务质量。加快落实育儿补贴政策,生育产前检查费、辅助生殖等纳入医保支付范围,建成普惠性托育机构351家。新增城市供水能力29.5万立方米/日,泉水直饮覆盖超100万人。公共文化服务水平不断提高,孝堂山等一批文保单位保护提升后向社会开放,累计建成泉城书房70家,备案博物馆达97家。更新提升全民健身设施800余处。

(八)持续提升安全保障能力,经济社会发展局面保持稳定。一是粮食安全保障坚实有力。严格落实耕地保护和粮食安全党政同责,压实耕地保护主体责任,从严管控耕地用途,积极推动永久基本农田布局优化。扎实开展仓储管理规范化提升行动,强化粮油储备库存、出入库、流通安全监管,精心组织粮食收购。持续推进粮食应急保障体系建设,提升应急保供能力。
二是能源资源安全基础持续夯实。健全能源监测预警、协同联动与应急响应机制,扎实做好重点时段能源保供工作,保障迎峰度冬、迎峰度夏能源保供工作圆满完成。强化发电机组运行管理与电力统筹调度,切实保障民生和重点单位用电需求。全力保障电煤、天然气、成品油等重要能源稳定供应,有效支撑各行业领域用能需求。
三是产业链供应链韧性持续提高。加强产业链供应链风险监测预警和及时处置。生物医药、航空航天、低空经济、激光产业等多领域关键核心技术取得突破,重点产业链自主可控水平持续提升。供给端、需求端、服务端协同发力,科技成果产业化效能不断提升。
四是社会大局持续安全稳定。严格落实维护社会稳定责任制,开展社会稳定风险隐患常态化排查整治。坚持和发展新时代“枫桥经验”,扎实推进信访工作法治化,出台实施《济南市矛盾纠纷预防和多元化解条例》,全市三级综治中心全部建成并达到规范化标准,累计调处矛盾纠纷38.6万件。深化拓展市场监管“一券三卡”(食品抽检券、监管卫士卡、执法卫士卡、助力服务卡),凝聚社会共治合力,市民累计领用券卡4万余张。常态化推进扫黑除恶斗争,深化“四级巡防”建设,命案等八类暴力案件连续3年100%全破,全市刑事警情、立案数均同比下降,获评第三批“全国法治政府建设示范市”,人民群众安全感和满意度持续提升。构建“1+6+4”(建立风险隐患常态化排查责任机制、六类渠道隐患信息、四项工作制度)生产安全风险隐患归集处置管控体系,持续推进“审计式”监督检查服务工作,生产安全事故起数、死亡人数分别下降14%、19.8%。实现全国双拥模范城“十连冠”,国防动员建设稳步推进,民族宗教、档案史志、地震气象、妇女儿童、慈善、红十字、残疾人、仲裁等工作均取得新进步。
“十四五”期间,市委、市人民政府深入贯彻落实习近平总书记视察山东重要讲话和重要指示批示精神,全面落实省委、省人民政府工作部署,强省会建设取得积极进展,全市经济总量跨过4个千亿级台阶,全社会研发经费投入占比从2.62%提升至3%,在2025年英国《自然》杂志全球科研城市百强名单中排第27位、较2021年上升30个位次,创新能级进一步提升;规模以上工业企业营收突破万亿元,电子信息、汽车、钢铁、高端软件、专用装备等产业规模均超过千亿元,工业经济实现历史性跨越;“十四五”期间PM2.5浓度下降34.7%,全面完成雨污合流管网、黑臭水体“清零”任务,绿色发展成效进一步显现;进出口总额实现翻番,经济外向度从13.6%提升至20.4%,对外贸易水平进一步提升;民生支出占比保持在80%左右,城镇新增就业95.5万人,城乡居民人均可支配收入较快增长,民生福祉进一步改善。
在取得成绩的同时,也要清醒看到,我市经济持续回升向好的基础还不稳固,有效需求不足、社会预期偏弱,高质量发展仍面临一些深层次、结构性问题;科技创新和产业创新的深度融合还存在堵点卡点,新质生产力引领带动作用尚未充分发挥;全面深化改革还需向纵深推进,对外开放的广度和深度仍需拓展;推进乡村全面振兴任务仍然繁重,就业、教育、医疗、托幼、养老等民生领域还有不少短板;城市治理能力和治理水平还需进一步提高,部分领域风险隐患不容忽视,等等。需要采取更加有效措施加以解决。
二、2026年经济社会发展总体要求和主要目标
“十五五”时期是基本建成新时代社会主义现代化强省会承前启后的关键时期,是充分发挥黄河流域重要的中心城市、国家历史文化名城、全国性综合交通枢纽城市的作用和影响力,打造北方先进制造业基地、北方商贸物流中心、区域性科技创新高地的重要阶段。2026年是“十五五”开局之年,做好全年工作意义重大。要锚定建设“强新优富美高”新时代社会主义现代化强省会,多措并举激活内生动力、积蓄发展后劲,推动经济持续健康发展和社会全面进步,在奋力谱写中国式现代化山东篇章中勇当排头兵。
(一)总体要求。坚持以习近平新时代中国特色社会主义思想为指导,深入贯彻党的二十大和二十届历次全会精神,认真落实习近平总书记视察山东重要讲话和重要指示批示精神,完整准确全面贯彻新发展理念,主动服务和融入新发展格局,坚持以推动高质量发展为主题,坚持稳中求进工作总基调,更好统筹国内国际两个大局,更好统筹发展和安全,以“项目赋能年”为总牵引,着力发展新质生产力,着力深化改革开放,着力增进民生福祉,坚定不移实施工业强市战略、优化创新创业生态、推进数智济南建设,加快建设北方先进制造业基地、北方商贸物流中心、区域性科技创新高地、全国性综合交通枢纽城市,推动经济实现质的有效提升和量的合理增长,保持社会和谐稳定,确保“十五五”开好局、起好步,奋力推动“强新优富美高”新时代社会主义现代化强省会建设再上新台阶。
(二)主要目标。2026年经济社会发展主要预期目标是:地区生产总值增长5%以上,在实际工作中努力争取更好结果;一般公共预算收入增长3%;规模以上工业增加值增长7%;社会消费品零售总额增长3%以上;居民收入增长和经济增长同步;城镇新增就业15万人以上;居民消费价格保持合理水平;完成省下达的节能减排降碳约束性指标和环境质量改善目标。
三、2026年经济社会发展重点任务
(一)加快建设现代化产业体系,坚定不移实施工业强市战略,推进现代服务业高质量发展,培育壮大新动能新优势。一是加快提升产业链能级。聚焦“13+34”产业链,加强重点发展方向及产业配套谋划,着力提升产业基础能力、现代化水平和行业竞争力。强化优势产业引领。深化与比亚迪、宁德时代等合作,支持吉利、重汽等加速释放产能,推进比亚迪新能源产业园扩建,推动吉利济南基地新车型落地,打造汽车产业高地。依托济南工业软件研究院等平台,支持软件关键技术攻关和研发推广,做优基础软件、做强工业软件、做大新兴软件,持续巩固省内领先、全国知名优势。提升先进材料产业能级,引导山东圣泉、鲁银新材料等企业,围绕电子信息、新能源汽车等产业需求,突破关键材料供应瓶颈。提升现代医药创新水平,推动生物药、化学药、中医药、医疗器械、医美抗衰等产业链“建强补延”,形成一批具有全国影响力的企业和产品。推动特色产业提档升级。推动钢铁产业高端化,着力开发优特钢、齿轮钢、风电钢等高附加值产品,提升高端产品供给能力和价值创造水平。深化化工产业改造升级,发挥刁镇化工产业园引领带动作用,“一园一策”制定化工园区改造提升方案,支持商河县做强生物医药化工产业集群。提升食品产业集聚水平,深化中央厨房业态发展,引育一批头部企业,高标准建设中国(济南)特殊食品城,做强特殊食品产业集群。深化新兴产业布局。做强集成电路产业,壮大第三代半导体产业链。健全航空航天、低空经济产业体系,推进济南航空航天产业城、航空装备6S保障基地及综合测试场等建设,推动天兵科技两级可回收运载火箭总部和制造基地等项目开工。依托具身智能港等载体,加快引育一批机器人核心零部件加工企业,加速技术成果转化,打造“六有”(有人才、有技术、有产品、有场景、有应用、有载体)机器人产业生态圈。
二是持续优化工业发展生态。优化对企服务,加强产业政策支撑,做好项目用地、用能等要素保障。积极推动产销衔接和供需对接,“一业一策”谋划稳供应、促配套、拓市场的具体办法。加大资金支持力度,优化产融合作对接机制,统筹运用资金奖补、股权投资、专项债券等多种政策工具,缓解企业融资压力。强化人才支撑,立足重点产业人才紧缺领域,持续开展技能培训,重点打造“1+3+N”(以1个市级公共实训基地为核心枢纽,联动3个区域级或行业特色实训基地,拓展N个企业、院校或专业实训点)公共实训基地体系,推动技能培训与前沿技术、产业发展同步;开展全国首批人力资源服务业与制造业融合发展试点,推动产业升级与就业促进协同联动。加强场景创新与应用,聚焦装备制造、石化化工等产业高端化、智能化、绿色化需求,着力打造一批产业转型场景;聚焦低空经济、人工智能、量子科技、人形机器人等产业发展前沿和重大技术攻关需求,优先布局一批新领域、新赛道场景。
三是推动数字经济提级赋能。筑牢数字基础设施支撑,强化城区5G网络的深度覆盖,积极推进5G网络向5G-A升级演进。加快城市10G-PON及以上光线路终端设备部署,打造一批万兆光网试点。加快人工智能与经济社会各行业、各领域广泛深度融合,持续发挥国家人工智能创新应用先导区和国家新一代人工智能创新发展试验区战略优势,积极推进中国电信(济南)智算中心等项目建设,力争形成100个人工智能场景。推进数据产业集聚区建设,建设数据企业培育库,入库数据企业不少于2000家;深化公共数据授权运营与开发利用,探索推进数据资产运营收益闭环。强化数字赋能,深入实施制造业数字化转型行动,加快实数融合步伐,新培育2家以上高标准数字园区,建成一批省级产业大脑。
四是促进现代服务业扩能提质。开展先进制造业和现代服务业融合发展试点,培育一批生产性服务业领军企业、两业融合发展试点企业,全年新增规模以上服务业企业200家。高水平推进科创金融改革试验区建设,有序开展资本市场金融科技创新试点,推动AIC股权试点基金落地见效、企业并购贷款试点扩面增量。深入开展“金融直达基层加速跑”行动和民营企业金融直连服务,推动金融资源精准滴灌小微企业。加快推进商贸服务型、陆港型国家物流枢纽和国家中欧班列集结中心建设。支持科技服务业企业整合平台资源,积极申报省级以上重大项目和资金支持,引导企业参与科技计划“揭榜挂帅”、企业创新能力提升工程,持续提升核心竞争力。着力优化商务服务业产业结构,招引一批总部型、平台型人力资源企业,深入开展“产业链+法律服务”活动,健全涉外法律服务机制,建强山东(济南)中央法务区,打造标志性法治服务新高地。
(二)建强用好各类创新平台,增加高质量科技供给,持续优化人才政策体系,全面提升科技创新综合实力。一是强化企业创新主体地位。健全“科技型中小企业—高新技术企业—科技领军企业”梯次培育机制,科技型中小企业达到1万家,规模以上高新技术企业达到2570家。培育创新型中小企业、专精特新、瞪羚、单项冠军等优质企业1000家。鼓励企业建设创新平台,新增企业技术中心、“一企一技术”研发中心、工业设计中心、制造业创新中心等55家以上,实施省技术创新项目500项以上。深化产学研合作,支持科技领军企业联合高校、科研机构等组建创新联合体,推动高校在企业建立大学生实训基地10个。加强科技成果转化应用,谋划建立科技成果转化联合体、科技成果产业化基地,及时将科技创新成果向“13+34”产业链体系转化应用。
二是全面提升各类科研平台质效。加快量子国家实验室济南基地建设,积极争取国家重大科技基础设施建设项目,推动齐鲁中科光物院、齐鲁空天信息研究院等新型研发机构高质量发展,增强科技创新策源能力。积极推进全国、全省重点实验室重组,高标准建设济南空天信息山东省实验室,推动泉城省实验室、济南微生态生物医学省实验室等提升创新能级,备案建设市级重点实验室50家。建强用好山东科技大市场“政产学研金服用”一体化服务功能,促进科技成果供需精准匹配。推动济南高新区核心区、长清大学城—创新谷、龙山国际创新城、莱芜高新区等创新区差异化布局创新平台,形成产业主题鲜明的创新资源集聚区。
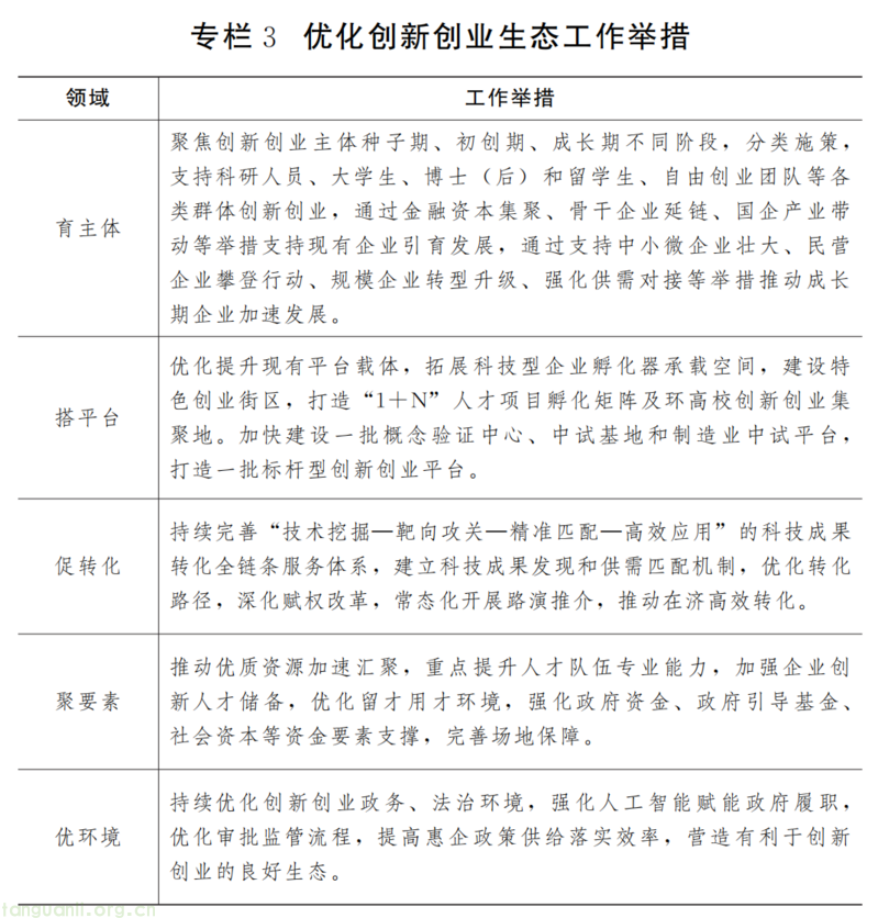
三是持续优化创新创业生态。不断完善工作推进机制,构建一体化、日常化、清单化工作体系,探索跨区县创新创业资源协同机制等创新举措,动态优化政策清单,进一步营造创新创业浓厚氛围。做强市级创业孵化基地、博士(后)创新创业园、大学生创业孵化中心、欧美同学会海归小镇(济南·人工智能)、侨梦苑等载体,建设高能级创业孵化基地3家以上、特色化创业孵化基地6家以上。加快“1+N”人才项目孵化矩阵建设,推动各类创新资源高效整合、有效衔接,打造一批标志性创新创业人才集聚区。支持概念验证中心和中试平台加快建设,高水平建设环高校创新创业集聚地。持续探索新机制、新政策,打造一批创新范例和标杆案例。
四是全面提高人才队伍质量。深化“海右计划”产业领军人才工程,拓展“海右人才金卡”服务功能,丰富绿色通道服务内容,为各类人才提供高品质服务。高标准举办“天下泉城聚天下英才”高层次人才招引大会、第四届“海右人才节”、第九届中国(济南)新动能创新创业大赛、欧美同学会第五届“双创”大赛人工智能产业赛区(山东济南)比赛等招才引智活动,通过赛事实现落地高水平项目100个以上。大力引进拔尖创新人才、重点领域急需紧缺人才和高技能人才,全年引进博士后600人以上、海外留学人员2500人以上。壮大优秀青年人才队伍,完善青年人才“吃住行医游娱购婚育”系列政策,推进青年发展友好型城市建设。深化人才评价体制机制改革,开通职称评审高层次人才“直通车”,实施“专精特新”企业举荐制,探索下放中级职称评审权限。
(三)加快集聚优质消费资源,以高质量项目建设促进有效益的投资,增强内需对经济增长的拉动作用。一是促进消费扩容提质。加大促消费活动力度,以“泉城购”城市消费品牌为引领,全年策划开展商文旅体促消费活动1000场以上。持续推进消费品以旧换新,适时推出汽车、家电等大宗消费补贴,充分释放消费潜力。大力提振文旅消费,持续深化文旅与农业、工业、教育、科技等领域的跨界融合,加快培育演艺经济、谷子经济、赛事经济、影视经济、研学经济等文旅消费新业态新模式,丰富“跟着赛事”“跟着演出”“跟着国宝”游济南系列产品,做好联动营销,不断壮大新型文化消费市场。积极发展消费新业态,丰富健康管理、生活照护、康养疗养等新兴业态,培育壮大数字消费。积极打造消费新载体,培育一批“国潮新字号”,加快推动山姆会员店开业运营,全年招引品牌首店100家以上,培育特色商业街区1—2条。持续改善消费环境,构建“扫码一次、数据全联、服务直达”的泉城经营主体“守护码”服务体系,强化消费者权益保护。深化入境旅游便利化提升专项行动,推动扩大入境消费。
二是突出重大项目支撑引领。加快建设504个省市重点实施类项目,强化要素供给和全流程跟踪服务,完成年度投资1600亿元以上。推进山东自主可控信息装备产业园、伊莱特整体超大型关键核心锻造零部件生产项目等51个在建重点工业项目,新开工山东圣泉绿色新能源电池材料产业化项目等76个工业项目。济南机场二期改扩建工程年底完工,济滨高铁、黄岗路黄河隧道、轨道交通6号线西段、工业北路快速路建成通车,加快推进京杭运河与小清河航道连通工程、济枣高铁、济南绕城高速南线改扩建、凤凰黄河大桥南延、航天大道黄河隧道、轨道交通7号线一期、轨道交通9号线一期等项目。有序推进市第一人民医院新院区、市儿童医院新院区、济南医院迁建等民生保障类项目。支持民间投资发展,建立健全向民间资本常态化推介项目机制,增强市场主导的有效投资增长动力。
三是加强项目谋划招引。建立目标更加明确、过程更可追溯、转化更加高效的项目谋划储备工作机制,覆盖项目洽谈、签约、落地全流程,进一步提高谋划储备工作质效。围绕全市“13+34”产业链总体布局、区县(功能区)“X+2”主导产业和开发区“N+1”主导产业,在航空航天、人工智能、机器人、新能源装备等领域,谋划实施一批重大新质生产力项目,做大制造业投资规模,持续优化投资结构。围绕改造提升传统产业,谋划实施一批技术改造项目,助力传统产业提档升级。提升招商引资质效,面向京津冀、长三角、粤港澳等地区开展常态化招商,依托跨国公司领导人青岛峰会、新加坡—山东经济贸易理事会、港澳山东周等平台,策划10场左右高规格精准招商活动。全市签约落地亿元以上项目700个以上。
四是强化项目要素保障。充分发挥市重点项目服务中心职能作用,依托项目服务专员队伍,为全市重点项目提供政策咨询、手续办理、问题解决等“一对一”全流程帮办服务。落实重点项目问题分级分类解决机制,设立项目服务热线,将项目建设中的各类问题逐一分解分办,推动落实到位。稳妥有序推进全域土地综合整治项目实施,细化完善土地征收管理制度,盘活存量土地和低效用地,保障各级重点项目新增用地需求。优化完善全市资金争取工作推进机制,持续做好中央及省预算内投资、超长期特别国债、地方政府专项债券等政策性资金争取工作,推进新型政策性金融工具项目储备申报,强化政策传达和项目策划指导,加快资金支付使用进度。
(四)加力落实区域重大战略,推动区域联动融合发展,不断塑强区域发展优势。一是深化落实黄河流域生态保护和高质量发展战略。系统谋划“十五五”时期我市重点任务和重大改革举措,编制“十五五”推动黄河流域生态保护和高质量发展实施方案。加快沿黄生态廊道保护建设,推动白云湖等重要湿地生态修复提升,开工建设稼轩蓄滞洪区工程。推动济南新旧动能转换起步区奋力冲刺“五年成形”节点目标,高标准建设中新济南未来产业城,聚焦智能车、新能源、人工智能等产业领域试点打造城市级应用场景,加快城市副中心示范区建设,打造绿色智慧宜居新城区。加强与沿黄城市协作交流,推进济南、郑州全面深化合作。
二是提升济南都市圈一体化发展水平。健全济南都市圈一体化发展机制,推动城市间差异化定位、合理化布局。促进产业和创新协作,搭建济南都市圈产业协同协作平台。加快完善交通运输通道,强化基础设施高效联通,推动济南都市圈高铁网(城际)形成“环米字型”规划布局。推动济青双圈协同联动发展。共建产业协同发展合作示范园区,支持山东科技大市场与青岛海洋科技大市场开展对接合作,推动中国(山东)自由贸易试验区济南片区加强与青岛片区、上合示范区沟通交流、互学互鉴,深化青岛港与济南国际陆港互联互通,联手建设国家中欧班列集结中心。

三是加强区域交流协作。强化与京津冀、长三角联动发展,加强产业科技交流,与京津冀、长三角高校院所、人才团队等创新主体联合开展“揭榜挂帅”项目合作等关键核心技术攻关,深化山东科技大市场与上海技术交易所合作,加快科技成果转化。持续深化济南临沂对口合作,举办济南—临沂对口合作暨协作帮扶联席会议,持续推动合作事项落实落地。推动济南福州友好城市合作走深走实,深化拓展各领域交流协作。
四是促进县域高质量发展。统筹优化飞地经济政策和区县结对共促工作机制,扎实推进区县协同招商、产业转移、科技成果转化。加快推进济阳区国家现代农业产业园建设,持续提升特色农业、现代养殖业发展质效。支持莱芜区围绕“3+2”主导产业加快延链聚群,加快推进重汽检测中心二期、巨源电子智能终端产品、泰莱电气新能源装备等重点项目建设。推动平阴县加快构建特色产业体系,持续做精玫瑰、阿胶等特色产业,提升产业链整体竞争力。推动商河县用好以县城为重要载体的城镇化建设试点机遇,扎实开展小城镇创新提升行动,加快完善提升县城功能,“一镇一策”做强特色优势富民产业。
(五)统筹高标准规划、高水平建设和高质量服务,着力打造宜居宜业现代化强省会,推动城市内涵式发展。一是加速重点片区建设。推动中央商务区能级提升,加快五大超高层等项目建设及重点楼宇招商,夯实“总部+金融”基础,加快布局低空经济、数字经济等新赛道,打造高端消费商圈。抓好国际医学中心建设发展,加快医学中心大学科技园、细胞与基因治疗药物(CGT)转化平台建设,争取山东大学齐鲁医院获批国家医学中心,打造“以医为核心、医学+为特色”的医疗健康产业创新高地。加快“四港三区”建设,推进董家镇铁路货运中心二期、济南综合邮件处理中心等一批重点项目,搭建“四港三区”枢纽新城统一数据平台,推动各港区数据融合应用。推进南部山区绿色发展,抓实生态保护修复,加快推动南部山区西营“田园生活市集”、南山智慧农链科技产业园等重点项目建设,积极打造“富美南山”。推动开发区高质量发展,深化落实《关于支持开发区高质量发展的实施意见》,加快解决开发区基础设施、要素保障等问题,推动开发区项目建设提质增效。
二是完善城市功能配套。优化城市空间布局,开展国土空间总体规划实施评估和动态维护工作。科学编制土地储备、土地供应年度计划,建立土地供应与商品房去化动态挂钩机制,加大核心区域、需求旺盛区域商住用地供应。高质量推进中央财政支持济南实施城市更新行动工作。持续加大“好房子”建设供应力度,推进高品质住宅建设。优化中心城区供水格局,新建改建供水管网70公里。完成供热管网、老化燃气管道更新改造92公里、43公里。加强城市交通拥堵治理,开展交通综合治理三年行动计划,持续推进轨道、公交、慢行“三网融合”,新开及优化公交轨道接驳线路40条,新开定制公交55条、旅游公交5条,优化出行体验,保障交通安全。加快轨道交通6号线西段建成通车,提升济南东西向交通效率、缓解经十路等主干道交通压力。新建公共停车设施37处、停车位16万余个,提升无障碍环境建设水平。新建各类公园40处,建设提升各类绿道70公里,新开放共享绿地100处,加快打造“百姓园林·家边公园”品牌。
三是提升公共服务水平。实施市容环境提质工程,加强照明设施运行安全维护,健全垃圾治理体系,增强停车管理公共服务能力,提升城市治理精细化水平,打造美丽、舒适、便利的宜居城市。加快建设高质量教育体系,实施基础教育扩优提质行动,加强“教联体”建设,促进师、生、校全面发展。持续健全医疗卫生服务体系,推动医院病房改造提升,推进精神卫生、儿科、康复等专科建设,强化公共卫生服务能力,探索建立市域疾控联合体,提升卫生应急工作水平。推动优质文化资源直达基层,高质量开展群众文化活动,挖掘传承民间文化艺术,大力弘扬发展非遗文化,提升公共文化服务效能。聚焦群众需求,完善公共体育设施,提高健身指导服务水平,构建更高水平的全民健身公共服务体系。

(六)加快农业农村现代化,完善强农惠农富农支持体系,推动农业增效益、农村增活力、农民增收入。一是提高农业综合效益和竞争力。稳定主粮作物种植面积,打造4个万亩单产提升引领片,新建和改造提升高标准农田36.2万亩。推动农业产业化发展,谋划实施重点产业项目200个以上。实施农业龙头企业提振行动,新认定20家市级龙头企业,争创5家以上省级龙头企业。加快打造“北方种业之都”,推进济南新旧动能转换起步区现代种业产业园、钢城区山东未来畜禽种业产业园建设,新培育突破性优良品种10个以上,引进培育种业领军企业10家以上。加快设施农业更新改造,新增高质高效农机3000台(套)以上,智慧农机应用覆盖率达20%,主要农作物耕种收综合机械化率提升至92.5%以上。
二是提升乡村建设治理水平。加快和美乡村建设,新启动建设市级以上片区10个左右,实现涉农区县(功能区)市级以上片区创建全覆盖。实施农村人居环境整治基础设施补短板项目100个,新改建农村公路70公里。巩固深化农村“三变”改革,实施新型农业经营主体提升行动,推动实现土地托管服务面积达800万亩次以上、土地适度规模经营化率达85%以上。推进乡村文化和旅游深度融合,提升乡村旅游标准化、精品化、规范化水平。健全乡村治理体系,加强新时代农村精神文明建设,持续推进农村移风易俗,推动形成文明乡风、良好家风、淳朴民风。
三是改善农民生活质量。统筹抓好“一村一业、一村一策”,谋划实施一批联村共富产业项目,积极推广以工代赈,把更多的就业机会和增值收益留在农村、留给农民。实施农业转移人口市民化行动,推动城乡公共服务普惠共享,实施乡村骨干教师培养工程,保障随迁子女在常住地平等接受义务教育权利。深入实施医疗卫生强基工程,加快紧密型县域医共体建设,推进“千名医护进乡村”,持续开展村卫生室改造提升工作,全面完成乡村医疗卫生服务能力提质提效三年行动(2024—2026年)收官任务。补齐农村养老托育服务短板,县级特困供养机构护理型床位占比达到80%,积极发展农村婴幼儿照护服务。强化农业转移人口住房保障,加强对脱贫户和农村低收入群体住房安全动态监测,保障群众居住安全。严格落实防止返贫致贫监测机制,做好常态化精准帮扶,确保不发生规模性返贫致贫。
(七)抓好碳达峰碳中和工作,加强生态环境保护,推动实现绿色低碳发展。一是持续改善生态环境。加强空气质量监测,以PM2.5浓度持续下降为主线,协同管控多污染物,深入推进重点行业超低排放改造与挥发性有机物(VOCs)综合治理,强化扬尘、秸秆等面源管控。以美丽河湖建设为抓手,持续深入打好碧水保卫战。地表水国控断面优良水体比例达到省下达目标任务要求,推动污水处理厂完成准Ⅳ类提标改造,加快实施华山北、大金等污水处理厂新建及提标项目。加强土壤污染源头防控,推进污染地块修复,保障建设用地安全利用,强化工业固体废物监管、新污染物治理和重金属管控。深化省级建立健全生态产品价值实现机制试点城市建设工作,推动生态产品价值核算结果在生态保护补偿、生态环境损害赔偿、经营开发融资等领域的深度应用。
二是深化落实“双碳”战略。落实碳排放双控制度,加强重点用能和碳排放单位管理,开展固定资产投资项目碳排放评价,有序推进零碳园区建设,实现能耗双控向碳排放双控转变。更高水平更高质量做好节能工作,强化重点领域节能降碳,严格煤炭消费总量控制,落实煤炭消费替代要求,完成省下达我市节能减煤目标任务。大力发展循环经济,加大回收循环利用、环境基础设施、节能降碳等重点项目谋划实施力度,全面提升资源节约集约利用水平。加快高载能行业技术升级、绿色化改造,统筹环保约束与产业需求,“一企一策”精准掌握企业生产排期、动态研判企业用能需要,实施分级分类调控,引导企业提升工业能效水平,培育绿色工厂和绿色工业园区25家以上。
三是加快建设新型能源体系。推进济南新旧动能转换起步区综合智慧能源试点,积极探索开展跨区域绿电输送、“绿电直连”、“源网荷储”一体化、新能源应用场景创新等项目,可再生能源装机规模达到550万千瓦以上。统筹推进长清2×66万千瓦先进燃煤机组二期送出工程、济南平阴分散式风电项目、220千伏七星输变电工程等电力工程建设。科学推进充换电基础设施建设,协同推进车网互动技术推广、车桩碳平台协同联网、虚拟电厂扩容等一揽子模式创新,加快完善能源基础设施体系。
(八)深化重点领域改革攻坚,充分激发市场主体活力,加强对外交流合作,以改革开放促高质量发展。一是深化政务服务改革。强化公平竞争审查刚性约束,主动融入和服务全国统一大市场建设,保障各类经营主体平等使用生产要素、公平参与市场竞争、同等受到法律保护。健全“高效办成一件事”常态化推进机制,强化线上线下协同与评估问效,聚焦民生服务和重点产业持续拓展“一件事”服务场景。优化政务服务自助终端功能,拓展“一机办成”事项范围,提升基层政务服务质效。优化市场准入准营环境,健全涉企诉求闭环解决机制,持续推动惠企政策“直达快享”,2026年年底前即申即享、免申即享事项覆盖率达50%。进一步发挥规范涉企行政检查“1+1+1+N”(1个合并检查事项清单、1个数字化作业平台、1个制度办法、N个细化措施)工作体系作用,持续纠治涉企执法突出问题。优化要素市场化配置,推进公共资源交易平台整合共享,持续开展排污权、水权等环境权益类交易。持续深入开展招标投标领域专项治理,加强大数据监管,推动打造更加规范有序、公平高效的公共资源交易市场环境。
二是提升经营主体活力。持续推动市属企业“五个转型”(市政公用类企业向民生服务商转型、工程建设类企业向城市运营商转型、园区开发类企业向产业投资商转型、金融投资类企业向资本运营商转型、商业竞争类企业向科创型企业转型),细化明确企业转型路径,在壮大实体经济、抓好项目建设、强化科技创新等方面发挥国有企业支撑作用,推进国有企业做强做优。深入实施民营企业攀登行动,聚焦创新能力强、发展潜力大的优质民营企业,在市场开拓、融资投资等方面实施精准服务,力争2026年新培育年营业收入50亿元的民营企业1家。完善中国特色现代企业制度,弘扬新时代企业家精神,大力培养年轻一代企业家。完善民营企业精细化服务体系,扎实开展服务民企“六找行动”,持续打造“泉城民营企业家大讲堂”工作品牌,进一步优化民营企业发展环境。
三是拓展对外交流合作空间。服务中国—加勒比发展中心等“国字号”区域合作平台建设,争取高端外事资源、重大外事活动落地济南。擦亮“Touching济南”民间外交品牌,加强“类海外”环境建设,打造涉外服务港、国际化社区、国际医疗服务标准化单位5家。深化国际友城务实合作,拓展与“一带一路”沿线国家友城交往,推动在经贸、科技、文旅等领域形成一批高质量合作项目。加快海峡两岸新旧动能转换产业合作区建设,争取在政策试点、专项资金安排和重大项目布局等方面实现突破,力争引进台资及关联项目30个以上。用好“港澳山东周”等经贸平台,在产业合作、科技创新等领域拓展济港澳经贸合作空间。
四是积极巩固外贸优势。优化贸易结构,完善“泉城外贸优品库”,巩固日韩、欧美等传统市场,拓展“一带一路”共建国家、拉美、非洲等新兴市场,全年拟组织外贸企业参加境内外展会100余场。推动跨境电商发展,鼓励企业在重点市场布局海外仓,促进产业链供应链畅通。培育外贸新业态,推动“跨境电商+产业带”深度融合,谋划建设二手车出口集聚区。创新提升服务贸易,争创国家服务贸易创新发展示范区。全面落实自贸试验区提升战略,深化新型跨境贸易等改革试点,加快建设山东省“山海经”出海综合服务港。
(九)加强兜底性民生保障,着力解决群众急难愁盼,增强人民群众获得感幸福感安全感。一是兜牢群众基本保障。落实“三保”原则,优化支出结构,加大财政支出对民生保障的投入力度。聚焦灵活就业人员、新业态从业人员、农民工,持续推进社保精准扩面。持续提高居民养老保险基础养老金标准。调整高龄津贴发放范围,精准发放经济困难老年人补贴。持续完善医疗保障体系,深化医保支付方式改革和医保数据多元化应用,持续加大医保基金监管力度。进一步加大生育保险保障力度,灵活就业人员生育医疗费报销比例提高至100%。持续加强低收入人口动态监测和常态化帮扶,推进为特困人员购买意外险和补充医疗保险项目。在做好困难群众物质保障基础上,积极推进服务类社会救助,大力发展“物质+服务”救助,满足困难群众多层次、类别化、差异化救助需求。实施济南新旧动能转换起步区崔寨片区弘力商贸城地块等4个市级国有土地上保障性安居工程、旧城区改建房屋征收项目,筹集保障性租赁住房3500套。
二是促进高质量充分就业。优化公共就业服务体系,全面落实促进高质量充分就业的若干措施,用足用好稳岗返还、担保贷款、资金补贴等政策工具,延续实施阶段性降低失业、工伤保险费率,释放政策红利。实施高校毕业生等青年就业见习专项计划,巩固深化农民工服务保障提升行动,聚焦就业困难人员个性化需求进行精准援助,完善退役军人服务保障和就业创业支持体系,促进重点群体就业。深度推进“技耀泉城”大培训工程,突出抓好重点领域、重点人群的专项技能培训工作,不断提升培训效果和就业转化率。持续优化“泉就业”平台,全面提升就业服务质效。建好用好“护薪工作站”“劳动保护服务站”,加强劳动权益服务保障。
三是持续繁荣社会事业。抓好20件民生实事。落实新建小区养老设施配建设计、报批、建设、核实、验收“五同步”机制,按需配建社区养老服务设施,选树示范型养老服务设施不少于60处,新建家庭养老床位2000张;做强机构养老专业照护服务,推动护理型床位占比保持在80%以上;推进区县(功能区)养老服务中心专业化建设,提升镇(街道)综合养老服务中心带动辐射功能,推进村(社区)日间照料中心转型升级,持续完善养老服务网络。完善生育支持政策评估机制,创新推进生育友好型城市建设。落实《济南市育儿补贴制度实施细则》,有序推进育儿补贴发放。大力发展社区嵌入式托育、用人单位办托、幼儿园办托等模式,扩大普惠托育供给;支持有需求的区县(功能区)建设托育综合服务中心,强化示范引领;支持托幼一体机构改扩建,盘活闲置场地资源,实现0—6岁育幼资源的高效统筹利用;加强医育融合发展,提升智慧托育管理水平。
(十)强化重点领域安全保障,牢牢守住发展安全底线。强化耕地保护和粮食安全,严格落实耕地保护和粮食安全责任制,严守耕地红线。深化推进粮食购销和储备管理体制机制改革,严格落实地方粮食储备规模,持续提升粮食购销监管效能。修订完善粮食应急预案,建立应急企业联动机制,形成粮食应急保障工作合力。完善价格调控机制建设,有效引导农副产品市场价格稳定运行。强化能源保障监测调度、预警分析,强化统筹协调,持续做好迎峰度夏、度冬等重点时段用能保障工作。围绕我市“13+34”产业链体系创新需求,积极争取国家级、省级重点研发项目,聚力推动关键核心技术攻关,实现产业链关键环节国产替代和技术跃升,保障产业链供应链安全。健全安全生产监管责任体系,严格落实安全问题隐患闭环管理机制,推动职责落实到位。健全防灾减灾机制,规范自然灾害预警发布与应急处置流程,优化应急物资储备布局与结构,完善应急避难场所。落实好防范化解房地产、中小金融机构等重点领域风险的各项举措,严厉打击非法金融活动,坚决守住不发生系统性风险的底线。持续推进“食安济南”建设,完善源头可溯、过程可控、风险可防、责任可追的监管闭环。打造数智融合赋能的社会治安整体防控体系,升级社会面“四级巡防”,建设更加安全可靠的城市。深化双拥共建,巩固军政军民团结,营造浓厚拥军氛围。做好中央和省委联动巡视反馈意见整改工作。
来源:济南市人民政府

推荐阅读(点击以下链接跳转阅读)
>>>揭秘碳金融:企业如何让“沉睡”的碳配额变“活钱”?掌握这3大工具,立刻成为老板倚重的财神爷!
>>>想切入碳资产领域?先学 CCER 开发!年薪超 25 万
>>>企业碳排放量怎么算?范围一 / 二 / 三拆解,小白也能秒懂
>>>必看!碳市场高含金量证书曝光!碳资产管理师年薪 25 万 +,备考 3 个月就能冲!
>>>碳市场薪资金字塔曝光!专业岗 3 年就能拿 25k / 月,这潜力谁看谁心动!
Copyright © 2012-2018 碳排放管理师 版权所有 京ICP备2021040916号-2