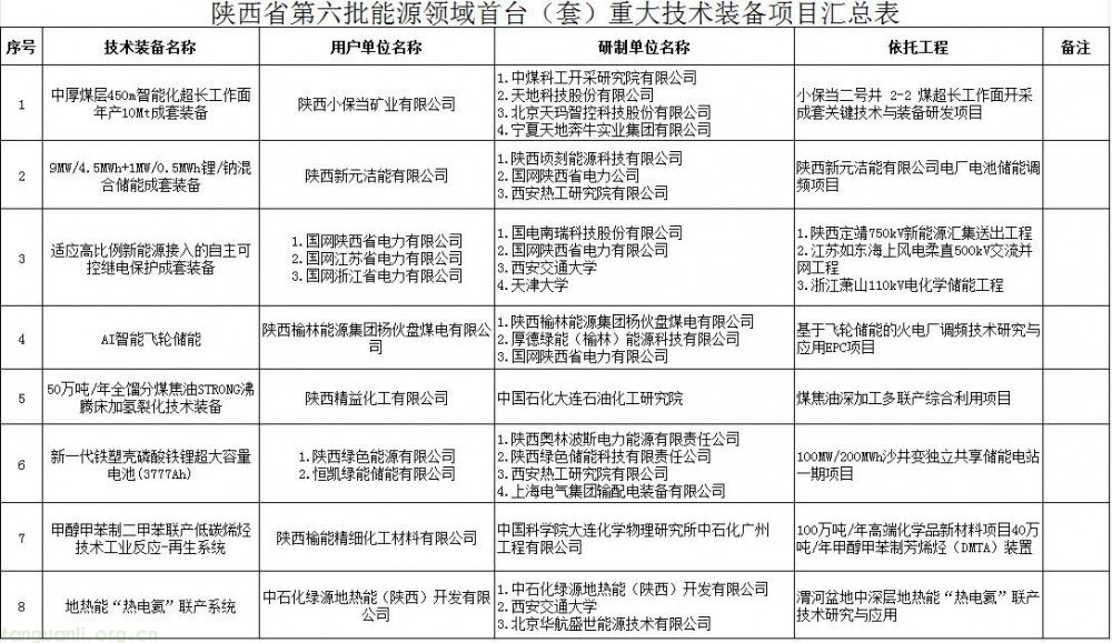
4月21日,陕西省发展改革委对第六批能源领域首台(套)重大技术装备申报情况进行公示,地热能“热电氦”联产系统成功入围。该装备由中石化绿源地热能(陕西)开发有限公司联合西安交通大学、北京华航盛世能源技术有限公司共同研发,依托渭河盆地中深层地热能“热电氦”联产技术研究与应用项目落地实施。 项目立足中深层地热能高效开发利用,创新构建“热电氦”联产技术路线,实现地热资源多品类、高附加值综合开发,在提升能源利用效率的同时,拓展地热产业应用场景。此次入选体现了陕西在地热能高端装备研制方面的技术突破,对推动地热资源规模化、产业化开发,助力能源结构绿色低碳转型和新型能源体系建设具有重要示范意义。
具体如下:
关于第六批能源领域首台(套)重大技术装备申报情况的公示
为深入贯彻“四个革命、一个合作”能源安全新战略和创新驱动发展战略,落实《中华人民共和国能源法》关于“国家支持依托重大工程集中开展科技攻关和集成应用示范”的有关部署,根据国家能源局综合司《关于组织开展第六批能源领域首台(套)重大技术装备申报工作的通知》相关要求,我委组织开展了第六批能源领域首台(套)重大技术装备申报工作,现将拟推荐上报的项目名单予以公示(详见附件)。如有异议,请在公示期内以书面形式实名反映。
公示时间:2026年4月21日—2026年4月25日
联系电话:029-63913136
邮 箱:fgwxnyc@shaanxi.gov.cn
附件:陕西省第六批能源领域首台(套)重大技术装备项目汇总表.xls
陕西省发展和改革委员会
2026年4月21日

来源:陕西省发展和改革委员会
推荐阅读(点击以下链接跳转阅读)
>>>新能源运维工程师(风电/光伏/火电/储能运维)培训课程及考试安排(点击了解详情)
>>>企业绿色转型“必选项”:设立能源管理岗已成政策强制与市场刚需
>>>双碳红利拉满!能源管理工程师薪资涨幅曝光,月薪直接翻倍
>>>不被岗位绑定!技术 / 管理 / 咨询 / 创业,人生路线自己说了算
Copyright © 2012-2018 碳排放管理师 版权所有 京ICP备2021040916号-2