9月17日,深圳市生态环境局关于征集第二批减污降碳协同控制标杆项目的通知。具体如下:
深圳市生态环境局关于征集第二批减污降碳协同控制标杆项目的通知
各有关单位:
为全面深化各类低碳试点示范,探索具有深圳特色的减污降碳协同增效路径,根据《深圳市减污降碳协同增效实施方案》《深圳市减污降碳协同控制标杆项目建设实施方案》等有关要求,我局拟在全市范围内征集第二批减污降碳协同控制标杆项目(以下简称标杆项目)。现将有关事项通知如下:
一、征集目标
本次征集的减污降碳协同控制标杆项目涵盖大气环境治理、污水治理、固废综合治理、建筑、能源、交通、生态建设、农业等多领域。标杆项目需具备较大的减污降碳协同潜力或者较好的协同效果,具有一定的示范带动作用。
二、申报范围
(一)大气环境治理领域:以单位工业增加值碳排放量和单位工业增加值大气污染物排放量稳步下降为主要目标,建设优化园区共享处理设施,推进企业升级工艺设施,推进重点行业低VOCs含量原辅材料替代,提升可再生能源利用率,申报主体为园区、企业。
(二)污水治理领域:以单位处理水量电耗、单位处理水量碳排放稳步下降为主要目标,升级改造低碳运行设备设施和工艺技术,提升各处理环节精细化智能化调控水平,鼓励建设分布式光伏,推进污泥本地资源化利用,申报主体为水质净化厂、园区或者工业企业。
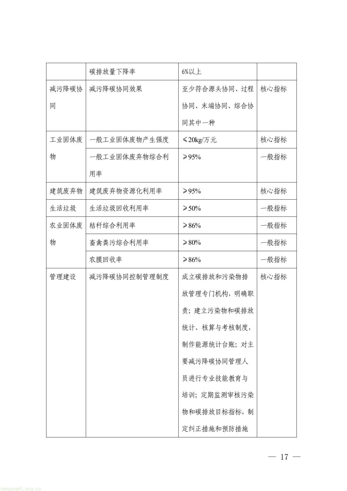
(三)固废综合治理领域:以单位工业增加值碳排放量稳步下降和各类固废综合利用率同步提升为主要目标,提升一般工业固体废物和建筑废弃物循环利用水平,完善生活垃圾分类回收体系,开展固废综合治理碳排放核查,申报主体为园区、企业。
(四)建筑领域:以单位建筑面积碳排放量和碳排放总量稳步下降为主要目标,开展全过程绿色建造与管理,推广建筑光伏一体化技术(BIPV),开展光储直柔一体化建设,完善建筑节能管理体系,降低建筑碳排放,申报主体为建筑项目开发商、业主或运营管理单位。
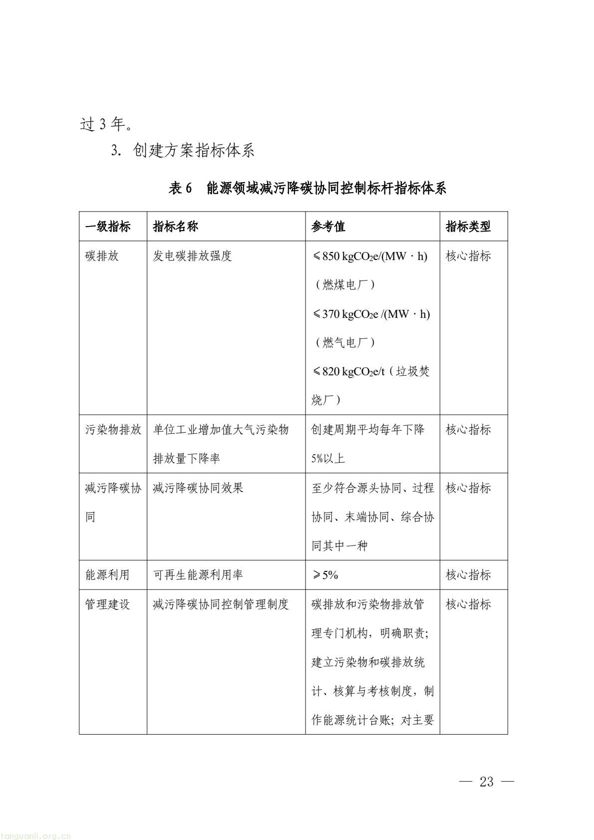
(五)能源领域:以单位发电量碳排放量稳步下降和大气污染物排放量下降为主要目标,降低煤炭消费比例,推动天然气加氢发电,升级焚烧发电技术,提升热能利用效率,示范应用碳捕获、利用与封存(CCUS)技术,建设集中供冷系统,申报主体为电厂、垃圾焚烧厂、工业企业或园区等。
(六)交通领域:以运输周转量二氧化碳排放量和氮氧化物排放总量协同下降为主要目标,积极推广新能源交通运输工具,完善低碳能源基础设施建设,提高可再生能源利用率,申报主体为交通运输企业、物流企业、物流园区、港口等。
(七)生态建设领域:以生态系统碳汇量增加为主要目标,科学开展山水林田湖草沙一体化保护修复,系统提升生态系统碳汇量,丰富生态系统碳通量监测、碳循环模拟等内容,申报主体为园区、企业。
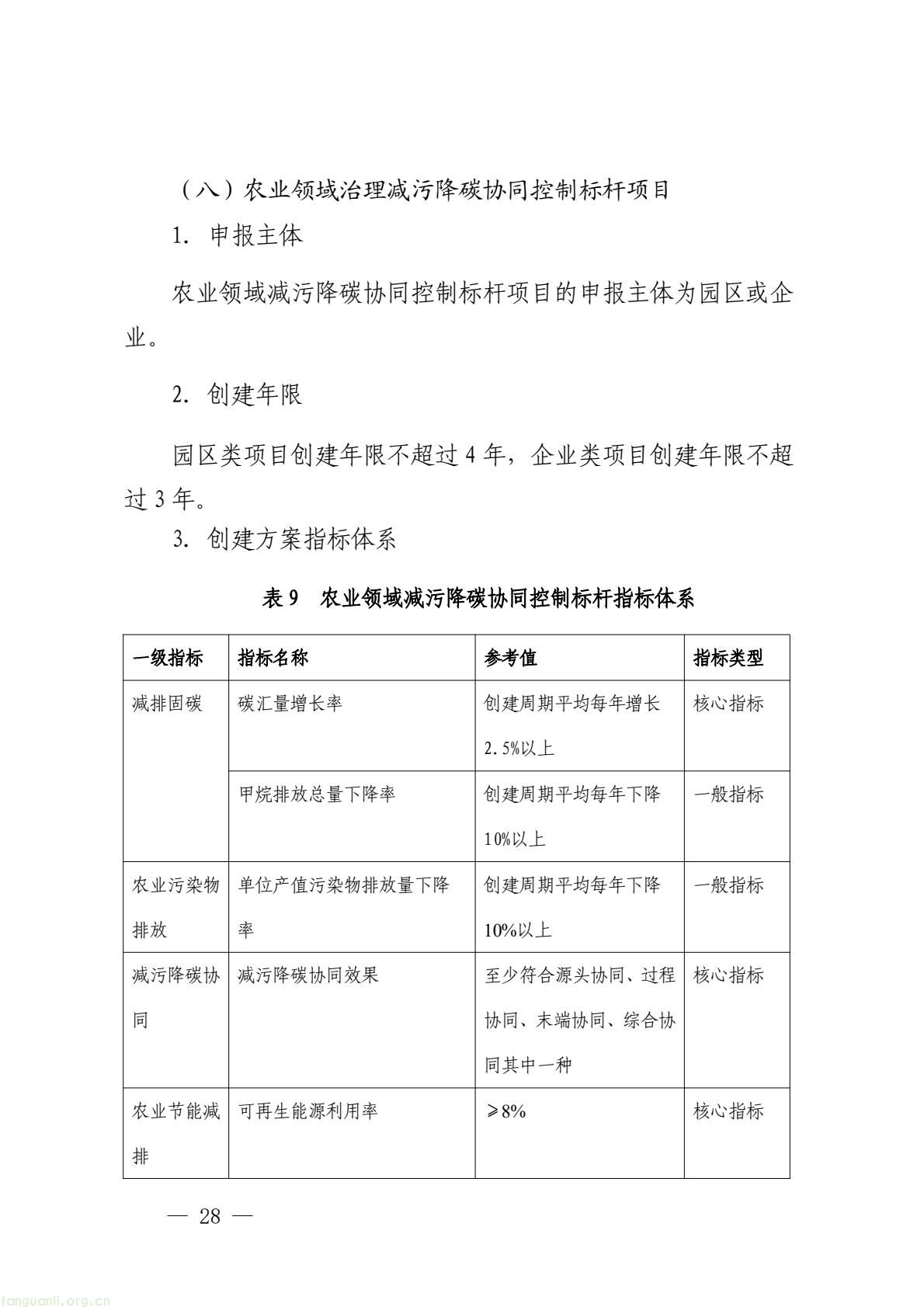
(八)农业领域:以农业固碳甲烷减排和投入品减量为主要目标,实施种植业节能减排、畜牧业减排降碳、渔业减排增汇、农田固碳、农机节能和可再生能源替代等任务,申报主体为园区、企业。
(九)多领域协同控制标杆项目和其他领域协同控制标杆项目。鼓励涉及两个以上领域协同的项目积极参与申报。对不属于以上八个重点领域,但具有较好减污降碳协同效益的,也可参与申报。
三、申报程序
(一)申报单位根据《深圳市减污降碳协同控制标杆项目建设实施方案》(附件1)的要求,编制标杆项目创建方案(附件2)、标杆项目申请表(附件3),装订成册并加盖公章。上述申报材料(含盖章扫描件、word电子版等)按照“第二批标杆项目+申报领域+所属行政区+项目名称”的格式命名,于10月10日18时前发送至市生态环境局政务邮箱(qihouchu@meeb.sz.gov.cn)。
(二)市生态环境局组织相关专家对申报标杆项目进行评审,经专家评审后初步确定入库名单,公示无异议后确定第二批标杆项目入库名单。
(三)市生态环境局将积极组织培训,加强对标杆项目建设的跟踪、指导,并充分利用各类资金政策积极支持标杆项目建设。同时,利用六五环境日、全国低碳日等时间广泛开展优秀案例宣传工作,借助联合国气候变化大会、国际低碳城论坛等多方位展示优秀案例的创建成效。
四、联系方式
联系人:章程、王泽颖、吴青萍
联系方式:0755-23911771、0755-23911923、0755-25980226
电子邮箱:qihouchu@meeb.sz.gov.cn
特此通知。
附件:1.深圳市减污降碳协同控制标杆项目建设实施方案
2.深圳市减污降碳协同控制标杆项目创建方案编制大纲
3.深圳市减污降碳协同控制标杆项目申请表
深圳市生态环境局
2025年9月16日







































来源:深圳市生态环境局
Copyright © 2012-2018 碳排放管理师 版权所有 京ICP备2021040916号-2