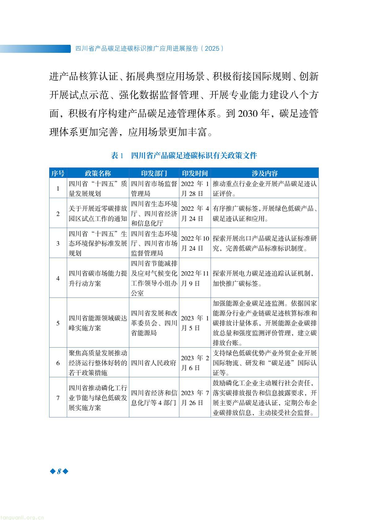
9月,由四川省环境政策研究与规划院牵头编制的《四川省产品碳足迹碳标识推广应用进展报告(2025)》正式发布。该《报告》涵盖多方面内容,从准确把握国内外形势与要求,到加强统筹协调和政策引领,以及探索开展碳足迹创新实践等。其中还分析了现存的主要问题和挑战,对“十五五”需求作出展望,并罗列大事记。它从多个维度全面呈现了四川产品碳足迹碳标识推广应用的情况,为相关工作提供了有力参考 。
具体如下:





































来源:四川省环境政策研究与规划院
Copyright © 2012-2018 碳排放管理师 版权所有 京ICP备2021040916号-2