11 月 4 日,贵州省发改委发布公告,就《增量新能源项目可持续发展机制竞价实施细则(试行)》《新能源可持续发展价格结算机制实施细则(试行)》公开征求意见,意见反馈截止至 11 月 17 日,旨在健全新能源电价市场化机制。
竞价规则方面,首次竞价将于 2025 年 11 月底前开展,后续每年四季度组织次年竞价。参与范围限定为 2025 年 6 月 1 日至 12 月 31 日投产、完成核准备案且未纳入机制的新能源项目,就近消纳项目及全自发自用分布式光伏除外。申报机制电量按 “容量 × 近三年同类项目年均利用小时数 × 申报比例” 计算,电价采用 “最高报价统一出清” 模式,价格相同时按申报顺序排序,且申报充足率不低于 120%。电价区间明确为风电 0.19-0.3515 元 / 千瓦时、光伏 0.25-0.3515 元 / 千瓦时。
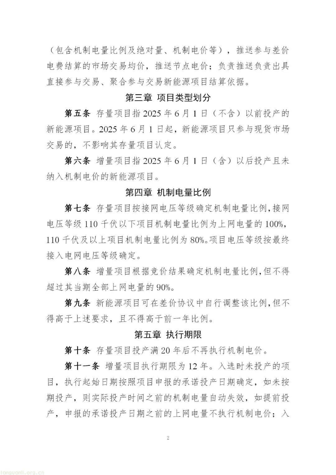
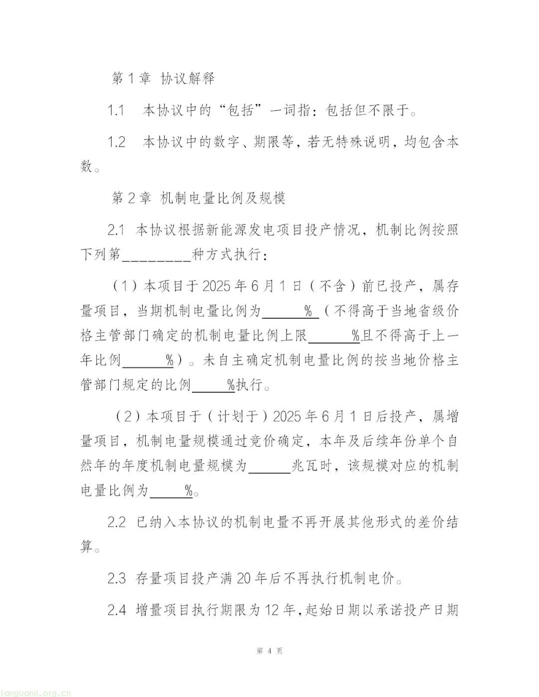
结算机制实行存量与增量分类管理:存量项目按电压等级定比例,110 千伏以下 100%、以上 80% 电量执行 0.3515 元 / 千瓦时电价,执行期 20 年;增量项目竞价确定比例(不超 90%),执行期 12 年。差价电费按月结算,按风光类别分别计算市场交易均价(现货期取实时出清加权价,非现货期取中长期签约加权价),通过电网系统运行费传导,计算公式为 “机制电量 ×(机制电价 - 市场交易均价)”。
此外,机制电量不参与绿电交易,绿证结算电量取 “绿电合同、剩余上网电量、用户用电量” 三者最小值。首次竞价电量规模按 2025 年新增投产电量的 77% 确定,与 2024 年非市场化比例衔接。
具体如下:

关于公开征求《贵州省增量新能源项目可持续发展机制竞价实施细则(试行)》《贵州省新能源可持续发展价格结算机制实施细则(试行)》意见的公告
为加快构建新型电力系统、健全绿色低碳发展机制,充分发挥市场在资源配置中的决定性作用,促进新能源高质量发展,根据《国家发展改革委 国家能源局关于深化新能源上网电价市场化改革促进新能源高质量发展的通知》(发改价格〔2025〕136号)、《贵州省关于深化新能源上网电价市场化改革实施方案(试行)》,我委研究起草了《贵州省增量新能源项目可持续发展机制竞价实施细则(试行)(征求意见稿)》《贵州省新能源可持续发展价格结算机制实施细则(试行)(征求意见稿)》,现面向社会公开征求意见。
此次公开征求意见的时间为2025年11月4日至17日。公众可通过以下途径和方式提出反馈意见:
1.登录贵州省发展改革委门户网站(https://fgw.guizhou.gov.cn/),进入“意见征集”专栏,提出意见建议。
2.将反馈意见表发送至电子邮箱:jiageguanlichu@163.com。
感谢您的支持和参与!
附件:
附件1.贵州省增量新能源项目可持续发展机制竞价实施细则(试行)(征求意见稿).doc
附件2.贵州省新能源可持续发展价格结算机制实施细则(试行)(征求意见稿).docx
附件3.反馈意见表.xls
贵州省发展和改革委员会
2025年11月4日

































来源:贵州省发展和改革委员会

推荐阅读(点击以下链接跳转阅读)
Copyright © 2012-2018 碳排放管理师 版权所有 京ICP备2021040916号-2