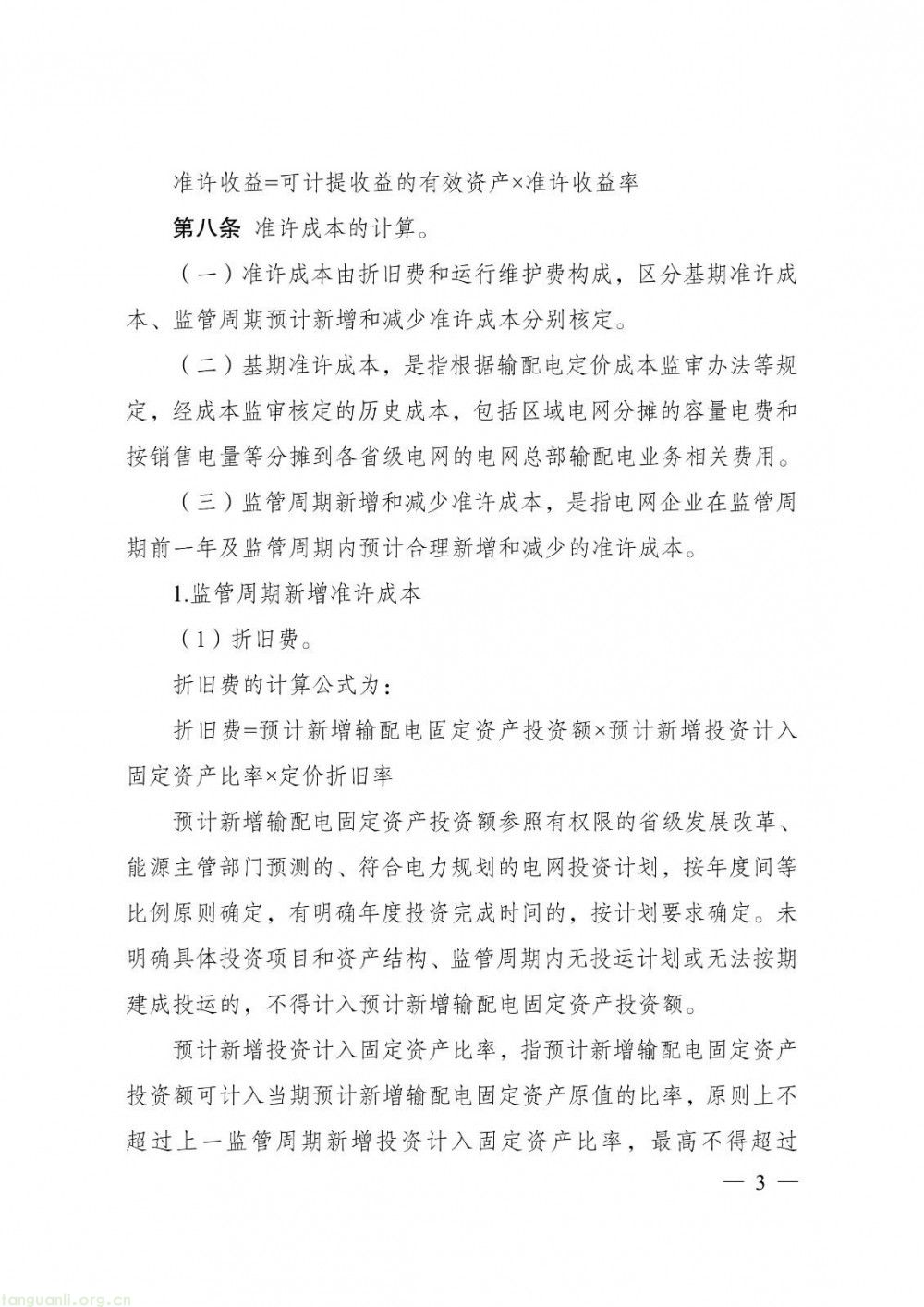
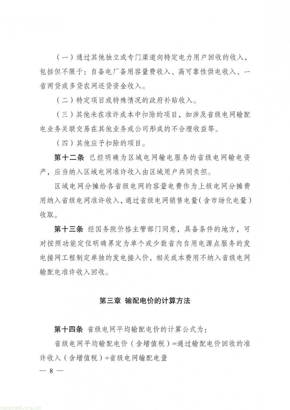
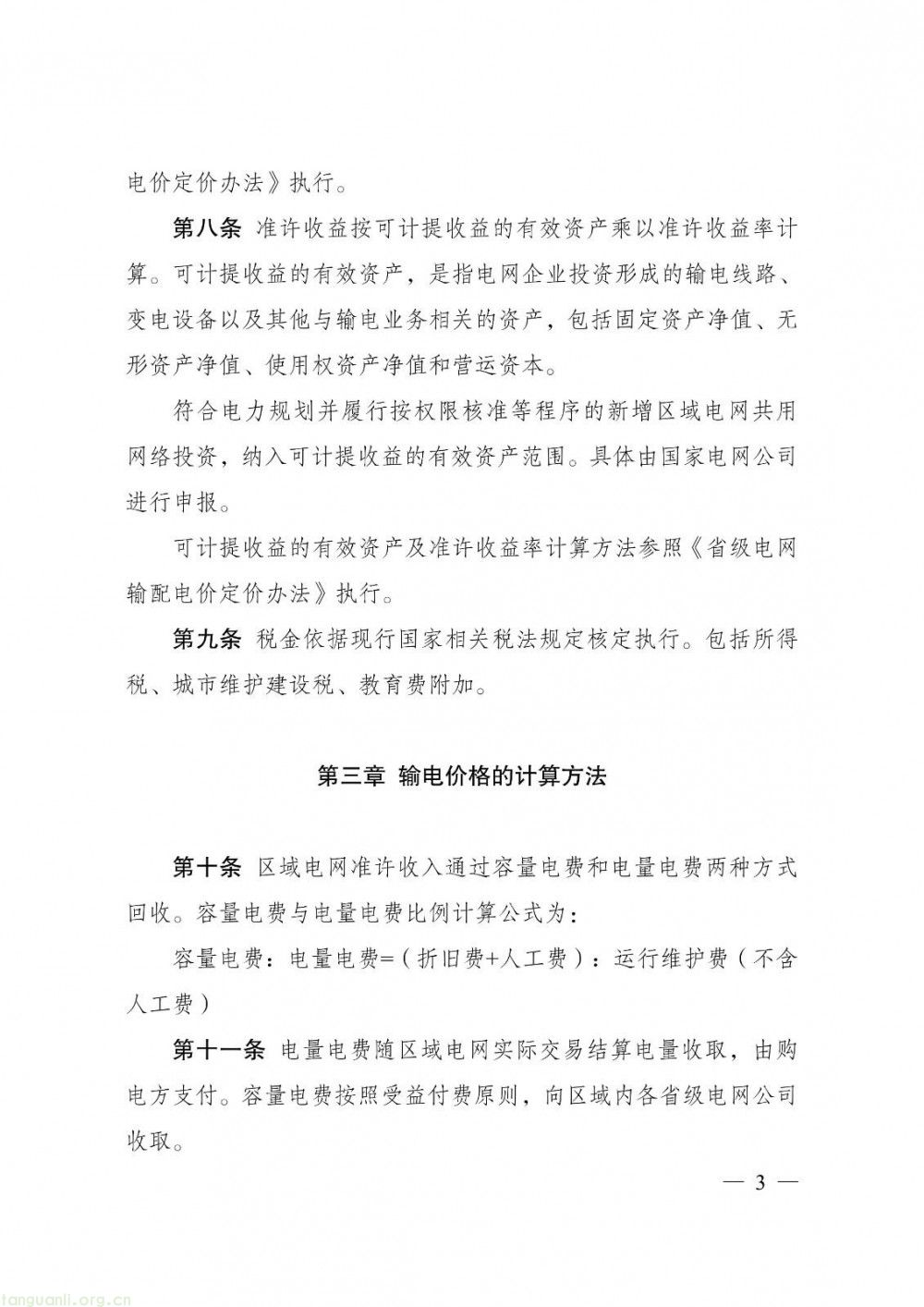
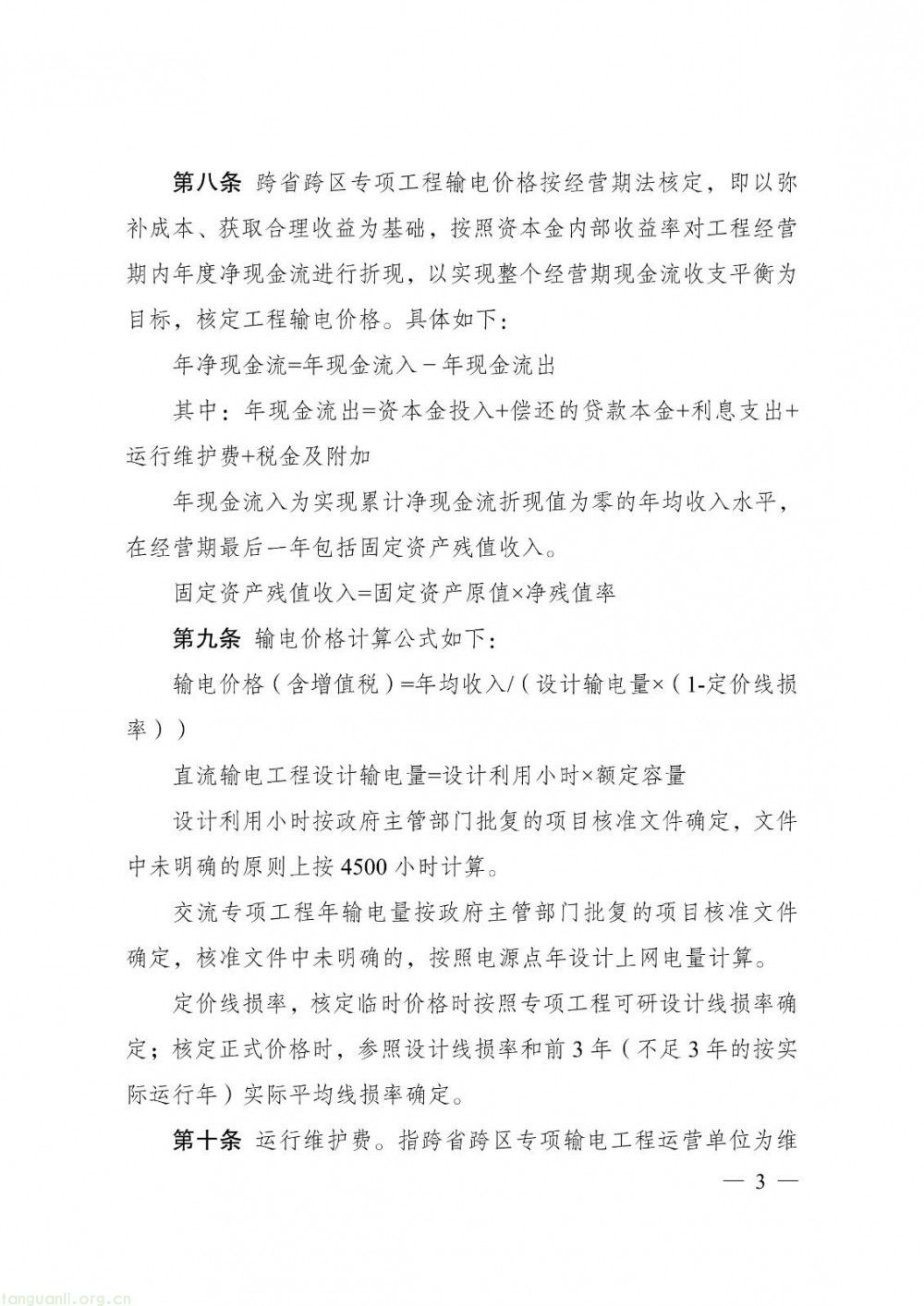
具体如下:

国家发展改革委关于印发输配电定价成本监审办法、省级电网输配电价定价办法、区域电网输电价格定价办法和跨省跨区专项工程输电价格定价办法的通知
发改价格规〔2025〕1490号
各省、自治区、直辖市发展改革委,国家电网有限公司、南方电网有限责任公司、内蒙古电力(集团)有限责任公司:
为贯彻落实中共中央办公厅、国务院办公厅《关于完善价格治理机制的意见》要求,进一步完善电网企业输配电环节价格监管制度,经商国家能源局,我们研究制定了《输配电定价成本监审办法》《省级电网输配电价定价办法》《区域电网输电价格定价办法》和《跨省跨区专项工程输电价格定价办法》。现印发给你们,请按照执行。
国家发展改革委
2025年11月21日








































来源:国家发改委

推荐阅读(点击以下链接跳转阅读)
Copyright © 2012-2018 碳排放管理师 版权所有 京ICP备2021040916号-2