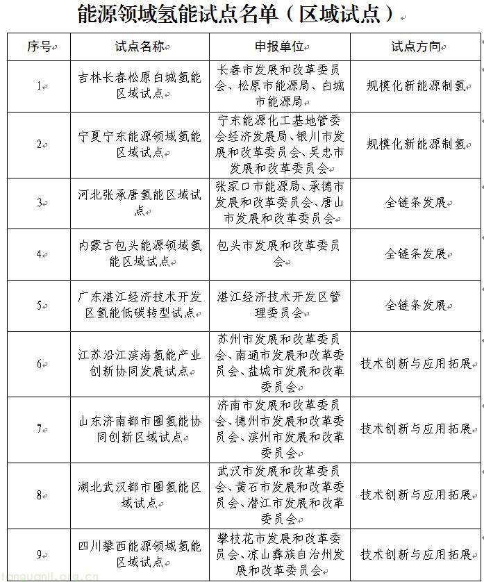
为深入贯彻实施《中华人民共和国能源法》,落实《氢能产业发展中长期规划(2021—2035年)》等工作部署,国家能源局组织遴选了部分项目和区域开展氢能试点,依托项目试点推动氢能先进技术与关键装备推广应用,支撑开展各类标准可行性和有效性验证,探索技术先进、模式清晰、可复制推广的项目开发方案;依托区域试点推动建立健全氢能跨部门协作机制和管理模式,探索创新可持续的绿色价值实现机制,统筹衔接各类政策资源。项目和区域试点优先纳入制造业中长期贷款、优先推荐纳入“两重”“两新”等支持范围,相关技术装备优先纳入能源领域首台(套)重大技术装备;支持依托试点项目,制定相关国家标准和行业标准,推动相关项目参与碳市场、绿证市场交易。2025年12月5日,国家能源局正式发布“41+9”试点名单,国能绿氢公司宁东可再生氢碳减排示范区一期项目、宁夏宁东能源领域氢能区域试点分别进入“41+9”试点,方向集中于规模化制氢及应用,标志着我区氢能产业发展受到国家认可和支持,在绿氢规模化耦合、技术装备产品升级、“制储输用”全产业链发展方面再上新台阶。

在自治区发展改革委的统筹指导和支持下,宁东基地管委会牵头,银川市、吴忠市及产业链相关重点企业积极参与,依托宁东基地全国领先的现代煤化工产业基础、丰富的氢能应用场景及清晰完整的规划、政策体系,银川市涉氢装备制造产业先发优势和吴忠市丰富的自然资源,共同申报了国家能源领域氢能试点。宁夏宁东能源领域氢能区域试点以宁东基地为核心,吴忠太阳山为供给支撑、银川氢能装备基地为技术保障,在2025年7月至2028年6月三年创建期内,重点推动实施14个项目,新建绿氢产能11.48万吨,计划总投资320亿元。到2028年,绿氢总产能达到14.3万吨以上,减排二氧化碳350万吨,初步形成规模化绿氢供应和消费体系,氢能全产业链协同发展取得新成效。氢能试点工作是精耕细作、持续发展现代煤化工、清洁能源等特色优势产业,落实“双碳”目标,提升全区绿电消纳水平,实现工业领域碳排放总量控制的重要抓手,对提升区域产业发展竞争力、拓展未来高质量发展容量空间具有重要意义。
试点区域要素资源充沛,光伏年利用小时数1500小时,风电年利用小时数2000小时以上,新能源装机占全区76%,新型储能占全区65%,氯碱、焦化等清洁低碳副产氢产能超14万吨,已全部规模化利用。宁东基地现代煤化工产业创新发展走在全国前列,工业总产值突破2000亿元,综合竞争力位居全国百强榜第5位,现代煤化工、新型材料、精细化工、清洁能源特色优势产业集群集聚发展,为保障国家能源战略安全和石化产业安全做出了突出贡献。现代煤化工产业发展带来的绿氢降碳需求巨大,已形成绿氢产能2.8万吨、居全国第三,率先打通绿氢耦合煤化工节能降碳通道,建成全国最大300万吨CCUS项目一期,获评国家绿色园区。同时,吴忠太阳山1.65万吨绿氢项目、银川高新区1.2万吨绿氢项目已被列入2025年国家绿色低碳先进技术示范项目。
下一步,氢能试点创建将在四个方向精准发力。一是建立管理体制机制。建立工作专班,落实要素保障,协调解决项目建设中的困难和堵点。开展绿电直连制氢试点,支持项目通过绿电直连参与电力市场。二是加快全链条协同发展。统筹风光电资源,绿氢生产和消纳能力达到14万吨以上,建设宁东园区输氢管网和宁蒙跨区域输氢管道,到2028年,存量项目绿氢替代比例达到2%以上,新建煤化工项目绿氢耦合比例达到10%。在吴忠太阳山建设可持续航空燃料、绿氨合成等项目,在银川高新区、苏银产业园布局新型电解槽、氢气纯化设备等装备制造项目。三是加快商业模式探索。制加氢一体站项目建设不受化工园区约束。组建“示范应用联合体”,推动产业链、创新链、生态链深度融合。构建区域内氢能“制储输用”贸易体系和绿氢、风光资源合作共建机制。建立绿氢碳足迹追踪和认证系统,提升绿氢溢价空间。四是强化落地要素保障。完善试点区域国土空间规划,统筹风光电资源,保障绿氢与煤化工规模化耦合发展。探索区域内非常规水源规模化制氢,减少黄河水用量。统筹各类财政资金,推动建立产业引导基金,支持绿氢规模化应用。依托高校、院所和宁夏高等研究院等创新载体,培养专业技术人才和高技能人才。
来源:宁东能源化工基地管委会

推荐阅读(点击以下链接跳转阅读)
Copyright © 2012-2018 碳排放管理师 版权所有 京ICP备2021040916号-2