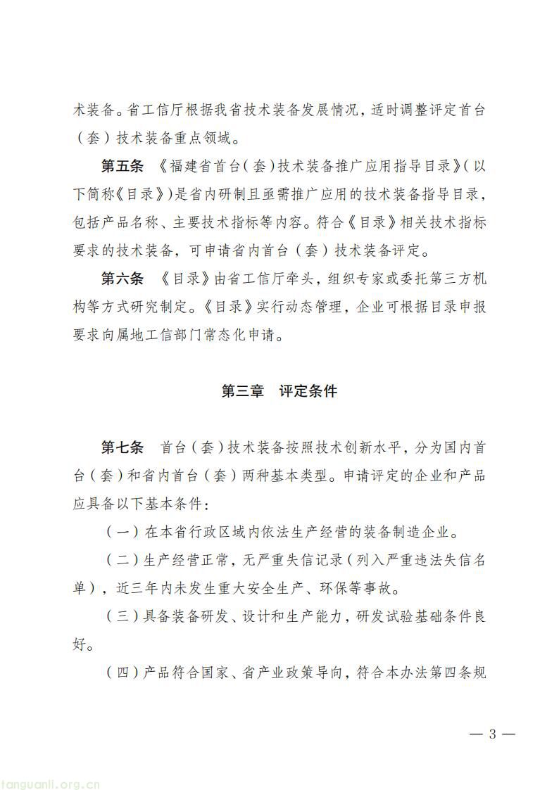
3 月 24 日,福建省工信厅、财政厅印发《福建省首台(套)技术装备评定和扶持管理办法》,明确评定领域与分级补助标准,以政策激励装备创新与推广。评定重点覆盖高端装备、新一代信息技术、新材料、新能源、生物与新医药、节能环保、海洋高新,以及福建传统优势产业与未来产业所需先进技术装备。
补助方面,成套设备 200 万元及以上、整机 50 万元及以上的国内首台(套)按售价 60%、最高 200 万元补助,省内首台(套)按 30%、最高 100 万元补助;核心部件与控制系统国内首台(套)按批次价 60%、最高 30 万元补助,省内首台(套)按 30%、最高 20 万元补助。200 万元以下成套、50 万元以下整机设备,鼓励各地结合实际予以补助。
具体如下:










来源:福建省工业和信息化厅

推荐阅读(点击以下链接跳转阅读)
Copyright © 2012-2018 碳排放管理师 版权所有 京ICP备2021040916号-2