具体如下:
《国家碳达峰试点(和平〔苟江〕经济开发区)实施方案》公示
为加快推进绿色低碳转型发展,贵州和平〔苟江〕经济开发区(以下简称和平〔苟江〕经开区)积极申报开展国家碳达峰试点建设工作,于2025年3月15日列入了第二批国家碳达峰试点名单。和平〔苟江〕经开区按照《国家发展改革委关于印发<国家碳达峰试点建设方案>的通知》(发改环资〔2023〕1409号)《国家发展改革委办公厅关于印发第二批国家碳达峰试点名单的通知》(发改办环资〔2025〕248号)工作要求,在各级发展和改革等部门的指导下,完成了《国家碳达峰试点(和平〔苟江〕经济开发区)实施方案》(以下简称方案)的编制工作,现进行公示。
一、试点建设单位名称及联系方式
建设单位:贵州和平(苟江)经济开发区管委会
联系人:缪海旭 电话:15085046866
二、《方案》编制机构名称及联系方式
编制单位:贵州华碳工程咨询有限公司
联系人:戴总 联系方式:15185086622
三、征求意见公众范围
本次公众参与的对象是试点建设直接影响区所涉及的居民和企事业单位,包括乡镇干部和村干部、受影响的居民、个体工商户等。
四、提交公众意见的方式和途径
本次信息公示后,公众对《方案》的意见和建议,可通过发送电子邮件、电话、信函或面谈等方式发表关于该试点建设的意见看法,并将意见反馈至贵州和平(苟江)经济开发区管委会或贵州华碳工程咨询有限公司。(联系方式:缪海旭15085046866?戴总15185086622?邮箱:1462838313@qq.com)
五、公众提出意见的起止时间
2025年9月30日至10月15日(7个工作日)
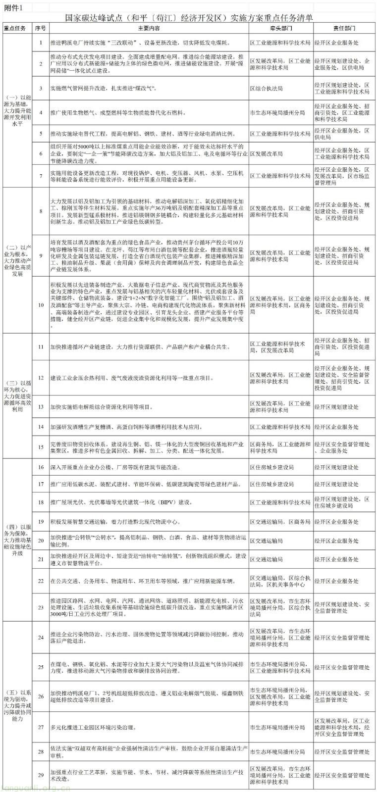
附件1 《国家碳达峰试点(和平〔苟江〕经济开发区)实施方案》重点任务清单.xlsx
附件2 《国家碳达峰试点(和平〔苟江〕经济开发区)实施方案》改革举措清单.xlsx
附件3 《国家碳达峰试点(和平〔苟江〕经济开发区)实施方案》重点项目清单.xlsx
国家碳达峰试点(和平〔苟江〕经济开发区)实施方案.docx
国家碳达峰试点(和平〔苟江〕经济开发区)实施方案
为深入贯彻党中央、国务院关于碳达峰碳中和重大战略决策,根据国家碳达峰试点建设有关要求,有力有序推进和平〔苟江〕经济开发区国家碳达峰试点建设,制定本实施方案。
一、总体要求
(一)指导思想
坚持以习近平新时代中国特色社会主义思想为指导,全面贯彻党的二十大和二十届二中、三中全会精神,深入落实习近平生态文明思想和习近平总书记对贵州系列重要讲话和重要指示精神,完整准确全面贯彻新发展理念,服务融入新发展格局,坚持政府主导、企业主体、市场驱动、技术支撑、社会协同,围绕“节能、降碳、绿色、增效”发展思路,通过在能源绿色升级、产业低碳转型、资源循环利用等重点领域先行先试,探索形成经济高质发展承载区、能源低碳转型先行区、产业循环发展示范区三位一体低碳发展体系,为全国以传统资源型产业为主体的园区提供绿色低碳转型可复制可推广的经验做法。
(二)试点定位
立足国家级绿色工业园区、新型工业化产业示范基地等发展基础,推动“1+2+N”现代化产业向高端化、绿色化、循环化升级,加快打造经济高质发展承载区、能源低碳转型先行区、产业循环发展示范区。
(三)主要目标
到2030年,能源消费结构优化取得明显进展,非化石能源消费比重提高到14%以上,清洁低碳终端用能体系基本形成,重点领域绿色低碳发展模式成效显著,低碳高效的“1+2+N”现代化产业体系基本建立,绿色低碳技术创新应用取得实质性突破,产业型循环经济发展模式全面形成,碳排放达峰后稳中有降。
表1 经开区碳达峰试点园区建设指标

二、重点任务
(一)以能源为基础,大力提升能源开发利用水平
1.构建清洁能源供应体系。强化煤炭清洁高效利用,推进鸭溪电厂向热电联产集约发展转变,持续实施“三改联动”、设备更新改造,切实降低发电煤耗。推动工业、市政设施等领域分布式光伏发电项目建设。探索开发利用氢能、地热能。充分发挥国家第二批增量配电业务改革试点优势,力争全面建成覆盖经开区福鑫钢铁、航天特种车等重大企业增量配电网。推进综合能源站建设。推广应用以“分布式新能源+储能”为主体的绿色微电网,推进储能设施建设。以分布式电源开发建设和就近接入消纳为切入点,积极开展“源网荷储”一体化试点建设。到2030年,光伏发电装机规模达到200MW以上。
2.加强绿色低碳能源消费。实施燃气管网提升改造,扎实推进“煤改气”,合理引导工业用气增长。推广使用生物燃气、成型燃料等生物质能替代化石燃料。推动实施绿电替代工程,加强电力需求侧管理,与水电、风电、光伏发电等生产企业合作,采取绿电直供、绿电交易等方式,提高电解铝、钢铁、建材、酒等行业绿电消纳比例。
3.提升重点行业企业能效水平。组织开展5000吨以上标准煤重点用能企业能效诊断,对于能效未达标杆水平的企业,要制定“一企一策”节能降碳改造方案,加大铝及铝加工、电及电循环等行业节能降碳改造力度。实施用能设备更新改造工程,对现役锅炉、电机、变压器、风机、水泵、空压机等耗能设备系统进行能效评价,鼓励企业抢抓大规模设备更新政策机遇,积极开展重点用能设备更新。
(二)以产业为根本,大力推动产业绿色高质发展
4.加快构建低碳工业体系。聚焦产业高端化、智能化、绿色化,大力发展以铝及铝加工为引领的基础材料,培育发展以酒及酒配套为重点的绿色食品产业、电及电循环为支撑的现代能源产业,积极发展以先进装备制造产业、大数据电子信息产业、现代商贸物流及其他服务业为支撑的特色产业,构建“1+2+N”现代化产业体系。
(1)做大做优基础材料产业。加快建设全省重要铝及铝加工全产业链示范基地,巩固拓展“铝土矿—氧化铝—电解铝(再生铝)—铝加工”上中下游全产业链,重点推动电解铝深加工、氧化铝精细化加工、棕刚玉等伴生材料发展。重点实施年产36万吨铝及铝配套精深加工品等重点项目。打造“冶金冶炼及新能源产业”基地,重点发展以磷酸铁锰锂为代表,具有安全性高、能量密度高、价格较低等优势的新型锰系极材料。推进铝、镁、铜、钢多链耦合,构建轻量化多元基础材料创新生态,打造具有区域竞争力的高端金属材料产业矩阵。推动铝及铝加工产业绿色低碳转型,通过应用光伏等绿电,研发应用电解槽结构优化与智能控制、余热回收等节能低碳技术,大幅提升再生铝比例,开发汽车轻量化配件等绿色低碳产品,构建产业全生命周期低碳产业链。
(2)发展壮大绿色食品产业。建设全省重要酱香白酒原材料保供及配套基地,依托茅台生态循环经济产业园、鸭溪酒业、尊朋酒业等核心载体,深化资源集约利用、工艺智能化升级和酒糟高值化开发,推动贵州茅台循环产投公司10万吨容糟场等项目建设。按照“大集中、小分散”布局原则,在龙坪、苟江等布局白酒包装等配套企业,依托本地铝加工产业基础拓展防伪瓶扣、酒具配件等细分领域,推进酒瓶轻量化研发及金属包装延链发展,打造全省白酒现代包装产业集群。推进辣椒精深加工、粮油制品升级、果蔬(食用菌)保鲜及肉食调理制品开发,构建绿色食品全产业链发展体系。
(3)加快布局特色产业。大力发展高端装备、新能源汽车零部件、航空航天装备、现代能源装备等先进制造产业,重点发展汽车轻量化材料、光伏成套设备及关键部件、仓储物流装备。聚焦新材料、高端装备制造产业,通过规划建设专业园区、引进培育龙头企业和专精特新中小企业、搭建产业协同与创新公共服务平台等措施,健全“研发-制造-应用”产业链,促进企业在空间和产业链上集中布局、在规模和能级上集约化发展,提升产业集聚度和竞争力。加快发展大数据电子信息产业,培育壮大数字内容产业,建设“1+2+N”数字化智能工厂。强化现代商贸物流中心地位,以黔北现代物流新城为核心,围绕“铝及铝加工、酒及酒配套”等主导产业,聚焦大宗、冷链、电商构建现代化物流体系。
(三)以循环为核心,大力促进资源循环高效利用
5.构建区域循环经济模式。加快推进“铝土矿—氧化铝—电解铝—铝精深加工—废渣综合利用—建材”、“高粱—白酒—酒糟—生物燃气—有机饲料—有机肥”、“煤+新能源—电—能源储存—能源供应”等循环产业链建设,大力推行资源联供、产品联产和产业耦合共生。实施产业废物交换利用、能量梯级利用、水循环利用和污染物集中处理,建设工业余压余热利用、废气废液废渣资源化利用等一批重点项目,打造“资源—产品+废弃物—再生资源”的低消耗、低污染、高利用率的区域循环经济示范模式。
6.提升工业固废综合利用水平。加快推进工业固废有价组分提取、建材生产、井下充填、市政设施建设、道路材料、生态修复等领域的规模化利用。依托播州西南水泥、大鼎正环保建材等,巩固煤电副产粉煤灰、炉渣、脱硫石膏消纳利用能力。推动铝废渣资源化利用,重点围绕赤泥、尾矿、铝灰、大修渣等,积极开展无害化处置利用技术开发和推广应用,加快实施铝电解质综合资源化利用等项目。全力推进酒糟综合利用,深化茅台生态循环经济产业园建设,加强研发酒糟生产复糟酒、高蛋白饲料、生物制药、植物纤维制品、高效有机肥等酒糟利用技术与应用。到2030年,一般工业固体废弃物综合利用率达到65%。
7.推进再生资源回收利用。完善废旧物资回收体系。推动再生铜、再生铝、再生镁相结合,建设再生铜、铝、镁一体化的大型废铜回收基地和产业集聚区,推进多种有色金属回收、拆解、加工、分类、配送一体化发展。鼓励钢铁、铝冶炼等企业与回收加工企业合作,建设一体化废钢铁、废铝等回收加工配送中心。加快布局再制造产业。
(四)以服务为保障,大力推动基础设施绿色升级
8.有序发展绿色低碳建筑。深入开展重点企业办公楼、厂房等既有建筑节能改造,重点推动空调、供配电、照明和动力设备等系统改造,加快太阳能等可再生能源应用。推广应用低碳水泥、装配式建筑、节能环保砖、低碳建筑陶瓷等绿色建材产品,提高新建建筑能效水平,探索发展超低能耗建筑、近零能耗建筑。推广屋顶光伏、光伏幕墙等光伏建筑一体化(BIPV)建设。
9.打造绿色交通物流体系。抓住遵义市建设陆港型国家物流枢纽承载城市的重大契机,积极发展智慧交通运输,着力打造黔北现代物流中心。依托贵州黔北现代物流新城专用铁路、乌江水运通道系统,加快推进“公转铁”“公转水”,提高铝制品、钢铁、白酒、食品、建材等货物清洁运输比例。加快推进经开区及周边中、短途货运“油转电”“油转氢”,创新物流组织模式,整合遵铁物流、黔北物流、贵州金元等物流资源,建设遵义市智慧物流平台,提高物流系统整体效率。在公共交通、公务用车、物流用车、环卫用车等领域,推广应用新能源车辆。
10.推进基础设施绿色改造。聚焦产业配套和功能提升,推进园区路网、水网、电网、汽网、通讯网络、道路照明、新能源充电桩、污水处理设施、生活垃圾收集系统等基础设施绿色低碳升级改造,重点实施鸭溪片区3000吨/日工业污水处理厂项目。
(五)以系统为驱动,大力提升减污降碳协同能力
11.加强减污降碳协同增效。持续优化治理目标、治理工艺和技术路线,加强技术研发应用,推进企业污染物防治、污水治理、固体废物处置等领域减污降碳协同控制,推动落后产能退出。在煤电、钢铁、氧化铝、水泥等行业加大主要大气污染物以及温室气体协同减排力度,推进移动源大气污染物排放和碳排放协同治理,加快推动鸭溪电厂1、2号机组超低排放改造、遵义铝业电解烟气脱硫、福鑫钢铁超低排放改造等项目建设。多元化推进工业园区环境污染治理,提高治污效果。
12.推广实施清洁生产。依法实施“双超双有高耗能”企业强制性清洁生产审核,鼓励企业开展自愿清洁生产审核,探索实施经开区工业企业整体清洁生产审核,充分发掘企业减污降碳协同增效潜力。加强重点行业工艺革新,实施节能、节水、节材、减污降碳等系统性清洁生产技术改造。
三、科技创新
(一)推进创新载体建设
围绕铝及铝加工、酒及酒配套等主导产业,搭建行业绿色低碳科技创新平台,引导遵义铝业、正合铝业、茅台循环产投等企业与高等院校、科研机构开展绿色低碳关键核心技术研发合作,助力科技成果转移转化,通过建设技术中试基地等方式,重点推动电解槽节能、再生铝保级利用、工业固废高值化利用等先进适用技术的产业化应用,打造绿色低碳先进技术示范。
(二)加强关键技术攻关
发挥煤电、铝冶炼、水泥等重点行业龙头企业科技创新引领带动作用,加快突破生产工艺深度脱碳、低碳零碳负碳、低碳材料等关键技术瓶颈。依托茅台循环产投、中节能深入开发酒糟资源化高效利用集成技术,探索酒配套产品智能化、模块化集成技术创新应用。鼓励重点企业应用数字仿真孪生、机器学习、深度学习等AI技术,形成一套基于行业大模型优化运行技术的科学、精准的整体解决方案,重点支持遵义铝业开展基于铝工业大模型的关键工序运行优化技术研发。
(三)加强专业人才培养
完善职业培训体系,面向工程师、技术人员开展再教育,普及先进技术应用,提升碳管理能力。鼓励企业与高等院校、科研机构合作搭建“产学研用”一体化平台、实训基地,深化产教融合,让学生与技术人才在绿色低碳先进技术示范项目中锤炼实践能力。最终构建覆盖研发、示范、应用的全链条人才梯队,为产业绿色化、低碳化发展提供坚实智力支撑。
四、政策创新
(一)建立碳排放预算管理制度
加强碳排放统计核算机构队伍建设,建立衔接顺畅的部门协作机制。统筹建设能碳数字化管理平台,强化重点领域、重点行业、重点企业碳排放数据的监测、收集和处理能力,有效服务重点企业的能耗监测、能源审计、碳排放核算、对标改造等需求。引导推动遵义铝业、播州西南水泥、福鑫钢铁、茅台循环产投、正合铝业、航鹏新材料等重点企业开展产品碳足迹核算和标识认证。探索建立基于区域碳排放总量控制和强度下降目标的经开区碳排放预算管理制度,将碳排放额度科学分配至重点排放企业,强化刚性约束和考核评估。建立煤炭消费预算管理制度,严格合理控制煤炭消费增长。建立碳排放统计核算制度,组织重点企业开展碳排放统计核算工作。探索建立项目碳排放评价制度,对新建、扩建、改建项目开展碳排放评价,综合评估项目碳足迹强度与减排潜力,提出低碳替代方案,将结论纳入项目可行性报告与环境评价,为项目审批提供决策依据。按年度制定重点行业碳排放配额,采用“基准值+行业系数”的预算分配方法,建立超预算预警机制和约谈制度。
(二)完善财税价格支持政策
统筹建设经开区绿色低碳发展重点项目库,积极争取各级各领域财政专项、地方政府专项债券等资金对重点项目的支持。落实节能节水、资源综合利用、可再生能源产业发展等税收优惠政策。严格执行电解铝行业阶梯电价政策,加强阶梯电价执行情况监督检查。
(三)建立市场化交易机制
引导支持园区内新能源发电主体与电力用户签订长期购售电协议,支持增量配电网区域内的分布式发电与同一区域的电力用户开展直接交易。探索创新绿电“团购”机制,实施园区绿电消费统一“团购”和管理,降低绿电使用成本,对于积极落实绿电使用责任的用能企业,优先保障绿电供应配额。鼓励园区企业通过合同能源管理、节能设备租赁等市场化方式开展节能改造,推广“一站式”综合能源服务模式。
(四)创新绿色融资机制
加强与金融机构建立合作关系,推动金融机构在区内开展绿色金融产品和服务创新,对符合条件的项目提供有效金融支持,畅通绿色低碳产业发展融资渠道。实施绿色金融项目动态管理,对所有获得融资支持的项目开展完工绩效评价。积极落实国家科技创新和技术改造再贷款政策,鼓励重点节能降碳改造项目申请贷款扶持。
五、全民行动
(一)践行绿色低碳生活方式
积极开展低碳生活主题宣传活动,普及“双碳”知识,强化绿色低碳生活理念,培育绿色消费行为,引导经开区内的企业和员工开展节粮、节水、节电、绿色出行、绿色购物等绿色低碳实践。推动机关单位全面推行绿色办公,加强节能降碳管理,实行低碳采购制度,选用低碳的电器、建材和办公用品,积极打造节约型公共机构。大力倡导生活垃圾分类投放、收集、运输、处理,促进生活垃圾减量化和资源化。
(二)推动企业履行社会责任
推动重点用能单位主动适应绿色低碳发展要求,梳理自身碳排放情况,将碳达峰碳中和战略导向和目标要求纳入企业发展战略和规划。引导生产企业实行“绿色采购”“绿色包装”,建设绿色低碳供应链。鼓励重点企业开展绿色工厂、绿色供应链管理企业、零碳工厂等示范创建。鼓励重点碳排放企业定期发布碳排放核算结果、产品碳足迹、绿色电力消费等信息。
(三)加大绿色低碳宣传力度
深入开展节能宣传周、全国低碳日、世界环境日等主题宣传活动,通过新媒体、公益广告等多种传播渠道和方式广泛宣传碳达峰碳中和相关法规、标准、知识。发挥社会组织、服务机构等的作用,支持碳达峰碳中和公益事业,为试点建设“吸资引智”。加强试点建设成果宣传,扩大经开区碳达峰试点成功经验的影响力。
六、保障措施
(一)加强组织领导
建立经开区国家碳达峰试点建设工作机制,统筹推进碳达峰试点园区建设工作。设置政策创新、产业发展、能源升级、重点工程等工作组,分别研究实施各领域重点任务、重点工程,协调解决试点推进中的重大问题。建立健全试点建设工作动态管理机制,定期开展动态评估,对试点建设过程中发现的问题及时提出解决措施并付诸实施,形成“计划—实施—评估—改善”的良性循环,确保试点建设工作规范有序推进。
(二)强化责任落实
各有关部门及经开区要围绕本方案确定的工作目标和重点任务,结合自身职责抓好落实,确保政策到位、措施到位、成效到位,有力有序推进碳达峰工作。经开区内重点企业要积极发挥自身作用,积极参与试点建设。
(三)加强资金保障
加强碳达峰试点工作资金支持力度,将碳达峰试点工作经费列入经开区年度预算计划。积极争取各级各类财政资金、发展基金、绿色金融等支持重点工程项目建设。
(四)严格监督考评
实施试点任务目标化责任化,将重点任务、重点项目纳入评估考核体系,制定碳达峰试点分年度工作计划,确保试点各项任务有效落实。实行定期调度和评价考核,组织开展评估总结。



来源:贵州和平(苟江)经济开发区管委会

推荐阅读(点击以下链接跳转阅读)
Copyright © 2012-2018 碳排放管理师 版权所有 京ICP备2021040916号-2